|
Source |
Alliance of Genome Resources |



| Category | ID | Classification term | Gene | Evidence | Inferred from | Organism | Reference |
|---|---|---|---|---|---|---|---|
| Molecular Function | GO:0003682 | chromatin binding | BRD3 | IDA | Human | PMID:18406326 | |
| Molecular Function | GO:0070577 | lysine-acetylated histone binding | BRD3 | IDA | Human | PMID:22464331 | |
| Molecular Function | GO:0070577 | lysine-acetylated histone binding | BRD3 | IDA | Human | PMID:27105114 | |
| Molecular Function | GO:0005515 | protein binding | BRD3 | IPI | UniProtKB:P01106 | Human | PMID:20195357 |
| Cellular Component | GO:0005634 | nucleus | BRD3 | IDA | Human | PMID:25593309 | |
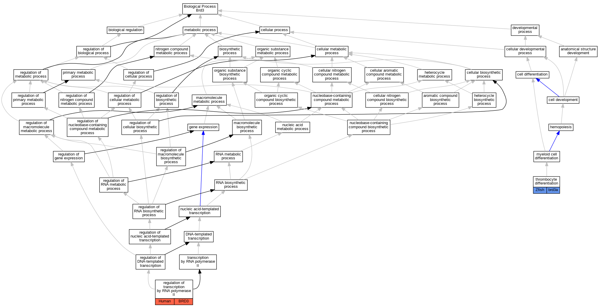
| Biological Process | GO:0006357 | regulation of transcription by RNA polymerase II | BRD3 | IDA | Human | PMID:18406326 | |
| Biological Process | GO:0002574 | thrombocyte differentiation | brd3a | IMP | ZFIN:ZDB-MRPHLNO-141013-5 | Zfish | PMID:25010335 |
| EXP Inferred from experiment |
| IDA Inferred from direct assay |
| IEP Inferred from expression pattern |
| IGI Inferred from genetic interaction |
| IMP Inferred from mutant phenotype |
| IPI Inferred from physical interaction |
| HTP Inferred from High Throughput Experiment |
| HDA Inferred from High Throughput Direct Assay |
| HMP Inferred from High Throughput Mutant Phenotype |
| HGI Inferred from High Throughput Genetic Interaction |
| HEP Inferred from High Throughput Expression Pattern |
Mouse Genome Database (MGD), Gene Expression Database (GXD), Mouse Models of Human Cancer database (MMHCdb) (formerly Mouse Tumor Biology (MTB)), Gene Ontology (GO) |
||
|
Citing These Resources Funding Information Warranty Disclaimer, Privacy Notice, Licensing, & Copyright Send questions and comments to User Support. |
last database update 12/30/2025 MGI 6.24 |
|
|
|
||