|
Source |
Alliance of Genome Resources |



| Category | ID | Classification term | Gene | Evidence | Inferred from | Organism | Reference |
|---|---|---|---|---|---|---|---|
| Molecular Function | GO:0005515 | protein binding | BLOC1S4 | IPI | UniProtKB:Q9UL45 | Human | PMID:15102850 |
| Molecular Function | GO:0005515 | protein binding | BLOC1S4 | IPI | UniProtKB:Q9UL45 | Human | PMID:22203680 |
| Molecular Function | GO:0005515 | protein binding | Bloc1s4 | IPI | PR:Q9R0C0 | Mouse | PMID:12576321 |
| Molecular Function | GO:0005515 | protein binding | Bloc1s4 | IPI | MGI:MGI:95804 | Mouse | PMID:12576321 |
| Cellular Component | GO:0031083 | BLOC-1 complex | BLOC1S4 | IPI | Human | PMID:22203680 | |
| Cellular Component | GO:0031083 | BLOC-1 complex | BLOC1S4 | IDA | Human | PMID:22203680 | |
| Cellular Component | GO:0031083 | BLOC-1 complex | Bloc1s4 | IDA | Mouse | PMID:12576321 | |
| Cellular Component | GO:0005737 | cytoplasm | Bloc1s4 | IDA | Mouse | MGI:MGI:2664450|PMID:12576321 | |
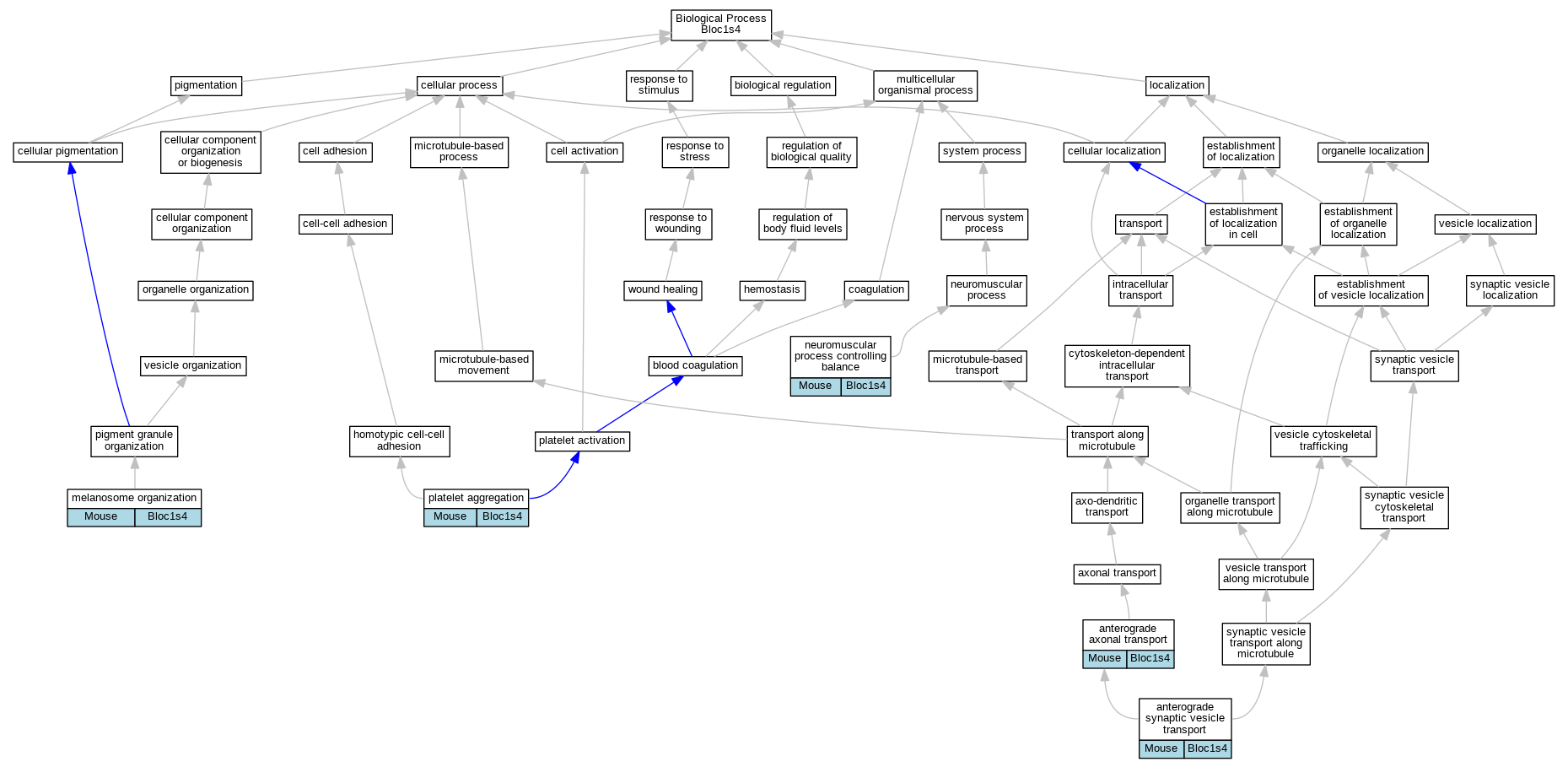
| Biological Process | GO:0008089 | anterograde axonal transport | Bloc1s4 | IMP | Mouse | MGI:MGI:5437407|PMID:21998198 | |
| Biological Process | GO:0048490 | anterograde synaptic vesicle transport | Bloc1s4 | IMP | Mouse | MGI:MGI:5437407|PMID:21998198 | |
| Biological Process | GO:0032438 | melanosome organization | Bloc1s4 | IMP | MGI:MGI:2449643 | Mouse | PMID:11110696 |
| Biological Process | GO:0050885 | neuromuscular process controlling balance | Bloc1s4 | IMP | MGI:MGI:2449643 | Mouse | PMID:11110696 |
| Biological Process | GO:0070527 | platelet aggregation | Bloc1s4 | IMP | MGI:MGI:2449643 | Mouse | PMID:11110696 |
| EXP Inferred from experiment |
| IDA Inferred from direct assay |
| IEP Inferred from expression pattern |
| IGI Inferred from genetic interaction |
| IMP Inferred from mutant phenotype |
| IPI Inferred from physical interaction |
| HTP Inferred from High Throughput Experiment |
| HDA Inferred from High Throughput Direct Assay |
| HMP Inferred from High Throughput Mutant Phenotype |
| HGI Inferred from High Throughput Genetic Interaction |
| HEP Inferred from High Throughput Expression Pattern |
Mouse Genome Database (MGD), Gene Expression Database (GXD), Mouse Models of Human Cancer database (MMHCdb) (formerly Mouse Tumor Biology (MTB)), Gene Ontology (GO) |
||
|
Citing These Resources Funding Information Warranty Disclaimer, Privacy Notice, Licensing, & Copyright Send questions and comments to User Support. |
last database update 09/30/2025 MGI 6.24 |
|
|
|
||