|
Source |
Alliance of Genome Resources |



| Category | ID | Classification term | Gene | Evidence | Inferred from | Organism | Reference |
|---|---|---|---|---|---|---|---|
| Molecular Function | GO:0005515 | protein binding | BFSP1 | IPI | UniProtKB:P37198 | Human | PMID:25416956 |
| Molecular Function | GO:0005515 | protein binding | Bfsp1 | IPI | PR:Q9R269 | Mouse | PMID:19029034 |
| Molecular Function | GO:0005212 | structural constituent of eye lens | Bfsp1 | IDA | Mouse | PMID:15037121 | |
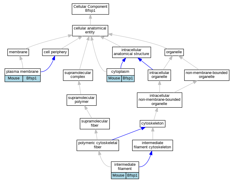
| Cellular Component | GO:0005737 | cytoplasm | Bfsp1 | IDA | Mouse | MGI:MGI:3838237|PMID:19029034 | |
| Cellular Component | GO:0005737 | cytoplasm | Bfsp1 | IDA | Mouse | PMID:12835653 | |
| Cellular Component | GO:0005882 | intermediate filament | Bfsp1 | IDA | Mouse | MGI:MGI:6414994|PMID:27559293 | |
| Cellular Component | GO:0005882 | intermediate filament | Bfsp1 | IDA | Mouse | PMID:18178558 | |
| Cellular Component | GO:0005882 | intermediate filament | Bfsp1 | IDA | Mouse | PMID:15037121 | |
| Cellular Component | GO:0005886 | plasma membrane | Bfsp1 | IDA | Mouse | MGI:MGI:3838237|PMID:19029034 | |
| Biological Process | GO:0048469 | cell maturation | Bfsp1 | IMP | MGI:MGI:3641549 | Mouse | PMID:18326727 |
| Biological Process | GO:0045109 | intermediate filament organization | Bfsp1 | IMP | Mouse | MGI:MGI:6414994|PMID:27559293 | |
| Biological Process | GO:0070307 | lens fiber cell development | Bfsp1 | IDA | Mouse | PMID:15037121 |
| EXP Inferred from experiment |
| IDA Inferred from direct assay |
| IEP Inferred from expression pattern |
| IGI Inferred from genetic interaction |
| IMP Inferred from mutant phenotype |
| IPI Inferred from physical interaction |
| HTP Inferred from High Throughput Experiment |
| HDA Inferred from High Throughput Direct Assay |
| HMP Inferred from High Throughput Mutant Phenotype |
| HGI Inferred from High Throughput Genetic Interaction |
| HEP Inferred from High Throughput Expression Pattern |
Mouse Genome Database (MGD), Gene Expression Database (GXD), Mouse Models of Human Cancer database (MMHCdb) (formerly Mouse Tumor Biology (MTB)), Gene Ontology (GO) |
||
|
Citing These Resources Funding Information Warranty Disclaimer, Privacy Notice, Licensing, & Copyright Send questions and comments to User Support. |
last database update 09/30/2025 MGI 6.24 |
|
|
|
||