|
Source |
Alliance of Genome Resources |



| Category | ID | Classification term | Gene | Evidence | Inferred from | Organism | Reference |
|---|---|---|---|---|---|---|---|
| Molecular Function | GO:0003858 | 3-hydroxybutyrate dehydrogenase activity | BDH2 | IDA | Human | PMID:16380372 | |
| Molecular Function | GO:0051287 | NAD binding | BDH2 | IDA | Human | PMID:16380372 | |
| Molecular Function | GO:0016628 | oxidoreductase activity, acting on the CH-CH group of donors, NAD or NADP as acceptor | Bdh2 | IMP | Mouse | MGI:MGI:4820913|PMID:20550936 | |
| Molecular Function | GO:0005515 | protein binding | BDH2 | IPI | UniProtKB:Q13952-2 | Human | PMID:32296183 |
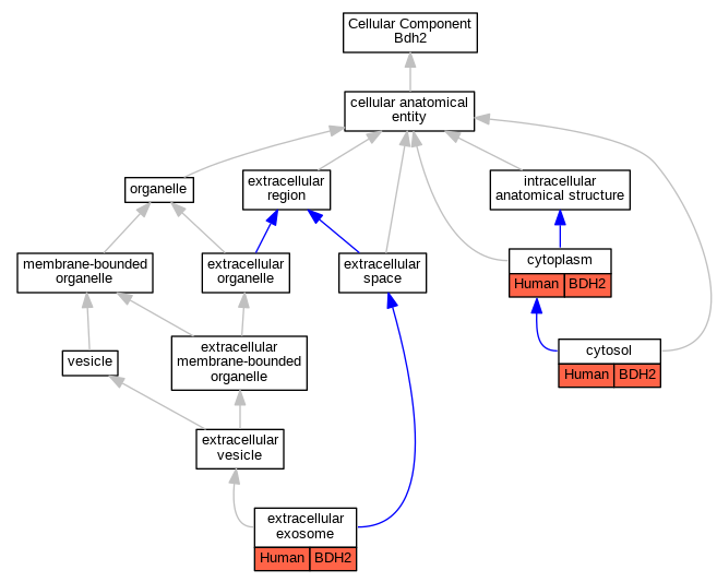
| Cellular Component | GO:0005737 | cytoplasm | BDH2 | IDA | Human | PMID:16380372 | |
| Cellular Component | GO:0005829 | cytosol | BDH2 | IDA | Human | GO_REF:0000052 | |
| Cellular Component | GO:0070062 | extracellular exosome | BDH2 | HDA | Human | PMID:19056867 | |
| Cellular Component | GO:0070062 | extracellular exosome | BDH2 | HDA | Human | PMID:23533145 | |
| Biological Process | GO:0030855 | epithelial cell differentiation | BDH2 | IDA | Human | PMID:21492153 | |
| Biological Process | GO:0043249 | erythrocyte maturation | bdh2 | IMP | ZFIN:ZDB-MRPHLNO-100624-6 | Zfish | PMID:26929344 |
| Biological Process | GO:0006635 | fatty acid beta-oxidation | BDH2 | IDA | Human | PMID:16380372 | |
| Biological Process | GO:0042168 | heme metabolic process | bdh2 | IMP | Zfish | PMID:20550936|ZFIN:ZDB-PUB-100621-25 | |
| Biological Process | GO:0042541 | hemoglobin biosynthetic process | bdh2 | IMP | ZFIN:ZDB-MRPHLNO-100624-6 | Zfish | PMID:20550936 |
| Biological Process | GO:0042541 | hemoglobin biosynthetic process | bdh2 | IMP | ZFIN:ZDB-MRPHLNO-100624-6 | Zfish | PMID:26929344 |
| Biological Process | GO:0006880 | intracellular sequestering of iron ion | Bdh2 | IMP | Mouse | MGI:MGI:4820913|PMID:20550936 | |
| Biological Process | GO:0019290 | siderophore biosynthetic process | Bdh2 | IMP | Mouse | MGI:MGI:4820913|PMID:20550936 |
| EXP Inferred from experiment |
| IDA Inferred from direct assay |
| IEP Inferred from expression pattern |
| IGI Inferred from genetic interaction |
| IMP Inferred from mutant phenotype |
| IPI Inferred from physical interaction |
| HTP Inferred from High Throughput Experiment |
| HDA Inferred from High Throughput Direct Assay |
| HMP Inferred from High Throughput Mutant Phenotype |
| HGI Inferred from High Throughput Genetic Interaction |
| HEP Inferred from High Throughput Expression Pattern |
Mouse Genome Database (MGD), Gene Expression Database (GXD), Mouse Models of Human Cancer database (MMHCdb) (formerly Mouse Tumor Biology (MTB)), Gene Ontology (GO) |
||
|
Citing These Resources Funding Information Warranty Disclaimer, Privacy Notice, Licensing, & Copyright Send questions and comments to User Support. |
last database update 09/30/2025 MGI 6.24 |
|
|
|
||