|
Source |
Alliance of Genome Resources |



| Category | ID | Classification term | Gene | Evidence | Inferred from | Organism | Reference |
|---|---|---|---|---|---|---|---|
| Molecular Function | GO:0003863 | 3-methyl-2-oxobutanoate dehydrogenase (2-methylpropanoyl-transferring) activity | BCKDHA | IDA | Human | PMID:7883996 | |
| Molecular Function | GO:0005515 | protein binding | BCKDHA | IPI | UniProtKB:P21953 | Human | PMID:12902323 |
| Molecular Function | GO:0005515 | protein binding | BCKDHA | IPI | UniProtKB:P21953 | Human | PMID:15166214 |
| Molecular Function | GO:0005515 | protein binding | BCKDHA | IPI | UniProtKB:P21953 | Human | PMID:15576032 |
| Molecular Function | GO:0005515 | protein binding | BCKDHA | IPI | UniProtKB:P21953 | Human | PMID:28514442 |
| Molecular Function | GO:0044877 | protein-containing complex binding | Bckdha | IPI | UniProtKB:P35738 | Rat | PMID:3619032|RGD:1599470 |
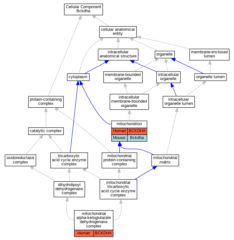
| Cellular Component | GO:0005947 | mitochondrial alpha-ketoglutarate dehydrogenase complex | BCKDHA | IPI | Human | PMID:3593587 | |
| Cellular Component | GO:0005947 | mitochondrial alpha-ketoglutarate dehydrogenase complex | BCKDHA | IDA | Human | PMID:7883996 | |
| Cellular Component | GO:0005739 | mitochondrion | BCKDHA | HDA | Human | PMID:20833797 | |
| Cellular Component | GO:0005739 | mitochondrion | Bckdha | HDA | Mouse | PMID:14651853 | |
| Cellular Component | GO:0005739 | mitochondrion | Bckdha | HDA | Mouse | PMID:18614015 | |
| Biological Process | GO:0009083 | branched-chain amino acid catabolic process | BCKDHA | IDA | Human | PMID:3593587 | |
| Biological Process | GO:0009083 | branched-chain amino acid catabolic process | BCKDHA | IDA | Human | PMID:7883996 | |
| Biological Process | GO:0051591 | response to cAMP | Bckdha | IEP | Rat | PMID:8034710|RGD:1599468 | |
| Biological Process | GO:0051384 | response to glucocorticoid | Bckdha | IEP | Rat | PMID:8034710|RGD:1599468 | |
| Biological Process | GO:0007584 | response to nutrient | Bckdha | IEP | Rat | PMID:8109974|RGD:1599469 |
| EXP Inferred from experiment |
| IDA Inferred from direct assay |
| IEP Inferred from expression pattern |
| IGI Inferred from genetic interaction |
| IMP Inferred from mutant phenotype |
| IPI Inferred from physical interaction |
| HTP Inferred from High Throughput Experiment |
| HDA Inferred from High Throughput Direct Assay |
| HMP Inferred from High Throughput Mutant Phenotype |
| HGI Inferred from High Throughput Genetic Interaction |
| HEP Inferred from High Throughput Expression Pattern |
Mouse Genome Database (MGD), Gene Expression Database (GXD), Mouse Models of Human Cancer database (MMHCdb) (formerly Mouse Tumor Biology (MTB)), Gene Ontology (GO) |
||
|
Citing These Resources Funding Information Warranty Disclaimer, Privacy Notice, Licensing, & Copyright Send questions and comments to User Support. |
last database update 09/30/2025 MGI 6.24 |
|
|
|
||