|
Source |
Alliance of Genome Resources |



| Category | ID | Classification term | Gene | Evidence | Inferred from | Organism | Reference |
|---|---|---|---|---|---|---|---|
| Molecular Function | GO:0005515 | protein binding | C9orf78 | IPI | UniProtKB:Q9NYB0 | Human | PMID:21044950 |
| Molecular Function | GO:0005515 | protein binding | C9orf78 | IPI | UniProtKB:O75643 | Human | PMID:35241646 |
| Molecular Function | GO:0030623 | U5 snRNA binding | C9orf78 | IDA | Human | PMID:35241646 | |
| Cellular Component | GO:0000775 | chromosome, centromeric region | C9orf78 | IDA | Human | PMID:35167828 | |
| Cellular Component | GO:0005829 | cytosol | C9orf78 | IDA | Human | GO_REF:0000052 | |
| Cellular Component | GO:0005654 | nucleoplasm | C9orf78 | IDA | Human | GO_REF:0000052 | |
| Cellular Component | GO:0005634 | nucleus | C9orf78 | IDA | Human | PMID:35167828 | |
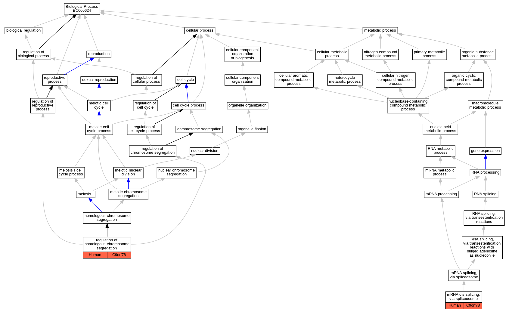
| Biological Process | GO:0045292 | mRNA cis splicing, via spliceosome | C9orf78 | IMP | Human | PMID:35241646 | |
| Biological Process | GO:0060629 | regulation of homologous chromosome segregation | C9orf78 | IMP | Human | PMID:35167828 |
| EXP Inferred from experiment |
| IDA Inferred from direct assay |
| IEP Inferred from expression pattern |
| IGI Inferred from genetic interaction |
| IMP Inferred from mutant phenotype |
| IPI Inferred from physical interaction |
| HTP Inferred from High Throughput Experiment |
| HDA Inferred from High Throughput Direct Assay |
| HMP Inferred from High Throughput Mutant Phenotype |
| HGI Inferred from High Throughput Genetic Interaction |
| HEP Inferred from High Throughput Expression Pattern |
Mouse Genome Database (MGD), Gene Expression Database (GXD), Mouse Models of Human Cancer database (MMHCdb) (formerly Mouse Tumor Biology (MTB)), Gene Ontology (GO) |
||
|
Citing These Resources Funding Information Warranty Disclaimer, Privacy Notice, Licensing, & Copyright Send questions and comments to User Support. |
last database update 05/05/2026 MGI 6.24 |
|
|
|
||