|
Source |
Alliance of Genome Resources |



| Category | ID | Classification term | Gene | Evidence | Inferred from | Organism | Reference |
|---|---|---|---|---|---|---|---|
| Molecular Function | GO:0008158 | hedgehog receptor activity | B9d1 | IMP | Mouse | MGI:MGI:5298320|PMID:21763481 | |
| Molecular Function | GO:0005515 | protein binding | B9D1 | IPI | UniProtKB:Q9BPU9 | Human | PMID:26638075 |
| Molecular Function | GO:0005515 | protein binding | B9D1 | IPI | UniProtKB:Q9BPU9 | Human | PMID:27173435 |
| Molecular Function | GO:0005515 | protein binding | B9D1 | IPI | UniProtKB:Q9BPU9 | Human | PMID:32726168 |
| Molecular Function | GO:0005515 | protein binding | B9d1 | IPI | UniProtKB:Q3UK10|UniProtKB:Q5SW45 | Mouse | MGI:MGI:5298320|PMID:21763481 |
| Molecular Function | GO:0005515 | protein binding | B9d1 | IPI | UniProtKB:Q5SW45 | Mouse | MGI:MGI:5013991|PMID:21565611 |
| Molecular Function | GO:0005515 | protein binding | B9d1 | IPI | UniProtKB:Q3UK10 | Mouse | MGI:MGI:5298320|PMID:21763481 |
| Molecular Function | GO:0005515 | protein binding | B9d1 | IPI | PR:Q8K3E5 | Mouse | PMID:22179047 |
| Molecular Function | GO:0005515 | protein binding | B9d1 | IPI | PR:Q5SW45 | Mouse | PMID:22179047 |
| Molecular Function | GO:0005515 | protein binding | B9d1 | IPI | PR:Q8K0U3 | Mouse | PMID:22179047 |
| Molecular Function | GO:0005515 | protein binding | B9d1 | IPI | PR:Q3U284 | Mouse | PMID:22179047 |
| Molecular Function | GO:0005515 | protein binding | B9d1 | IPI | PR:Q8CFW7 | Mouse | PMID:22179047 |
| Molecular Function | GO:0005515 | protein binding | B9d1 | IPI | PR:Q8BZ64 | Mouse | PMID:22179047 |
| Molecular Function | GO:0005515 | protein binding | B9d1 | IPI | PR:Q922M3 | Mouse | PMID:22179047 |
| Molecular Function | GO:0005515 | protein binding | B9d1 | IPI | PR:Q2MV57 | Mouse | PMID:22179047 |
| Molecular Function | GO:0005515 | protein binding | B9d1 | IPI | PR:Q3UK10 | Mouse | PMID:22179047 |
| Cellular Component | GO:0005813 | centrosome | B9D1 | IDA | Human | PMID:19208769 | |
| Cellular Component | GO:0036064 | ciliary basal body | B9D1 | IDA | Human | PMID:19208769 | |
| Cellular Component | GO:0035869 | ciliary transition zone | B9d1 | IDA | Mouse | MGI:MGI:5300833|PMID:22179047 | |
| Cellular Component | GO:0016020 | membrane | B9d1 | IDA | Mouse | PMID:22179047 | |
| Cellular Component | GO:0036038 | MKS complex | B9d1 | IDA | Mouse | MGI:MGI:5288576|PMID:21725307 | |
| Cellular Component | GO:0036038 | MKS complex | B9d1 | IDA | Mouse | PMID:22179047 | |
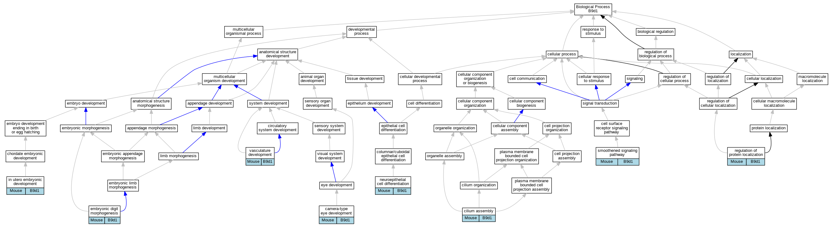
| Biological Process | GO:0043010 | camera-type eye development | B9d1 | IMP | MGI:MGI:5301332 | Mouse | PMID:22179047 |
| Biological Process | GO:0060271 | cilium assembly | B9d1 | IMP | Mouse | MGI:MGI:5288576|PMID:21725307 | |
| Biological Process | GO:0060271 | cilium assembly | B9d1 | IMP | MGI:MGI:5301332 | Mouse | PMID:22179047 |
| Biological Process | GO:0042733 | embryonic digit morphogenesis | B9d1 | IMP | MGI:MGI:5301332 | Mouse | PMID:22179047 |
| Biological Process | GO:0001701 | in utero embryonic development | B9d1 | IMP | MGI:MGI:5301332 | Mouse | PMID:22179047 |
| Biological Process | GO:0060563 | neuroepithelial cell differentiation | B9d1 | IMP | MGI:MGI:5301332 | Mouse | PMID:22179047 |
| Biological Process | GO:0032880 | regulation of protein localization | B9d1 | IMP | Mouse | PMID:22179047 | |
| Biological Process | GO:0007224 | smoothened signaling pathway | B9d1 | IMP | Mouse | PMID:22179047 | |
| Biological Process | GO:0001944 | vasculature development | B9d1 | IMP | MGI:MGI:5301332 | Mouse | PMID:22179047 |
| EXP Inferred from experiment |
| IDA Inferred from direct assay |
| IEP Inferred from expression pattern |
| IGI Inferred from genetic interaction |
| IMP Inferred from mutant phenotype |
| IPI Inferred from physical interaction |
| HTP Inferred from High Throughput Experiment |
| HDA Inferred from High Throughput Direct Assay |
| HMP Inferred from High Throughput Mutant Phenotype |
| HGI Inferred from High Throughput Genetic Interaction |
| HEP Inferred from High Throughput Expression Pattern |
Mouse Genome Database (MGD), Gene Expression Database (GXD), Mouse Models of Human Cancer database (MMHCdb) (formerly Mouse Tumor Biology (MTB)), Gene Ontology (GO) |
||
|
Citing These Resources Funding Information Warranty Disclaimer, Privacy Notice, Licensing, & Copyright Send questions and comments to User Support. |
last database update 09/30/2025 MGI 6.24 |
|
|
|
||