|
Source |
Alliance of Genome Resources |



| Category | ID | Classification term | Gene | Evidence | Inferred from | Organism | Reference |
|---|---|---|---|---|---|---|---|
| Molecular Function | GO:0140351 | glycosylceramide flippase activity | ATP10B | IDA | Human | PMID:32172343 | |
| Molecular Function | GO:0140345 | phosphatidylcholine flippase activity | ATP10B | IDA | Human | PMID:32172343 | |
| Molecular Function | GO:0005515 | protein binding | ATP10B | IPI | UniProtKB:Q9NV96 | Human | PMID:21914794 |
| Molecular Function | GO:0005515 | protein binding | ATP10B | IPI | UniProtKB:Q9NV96 | Human | PMID:25947375 |
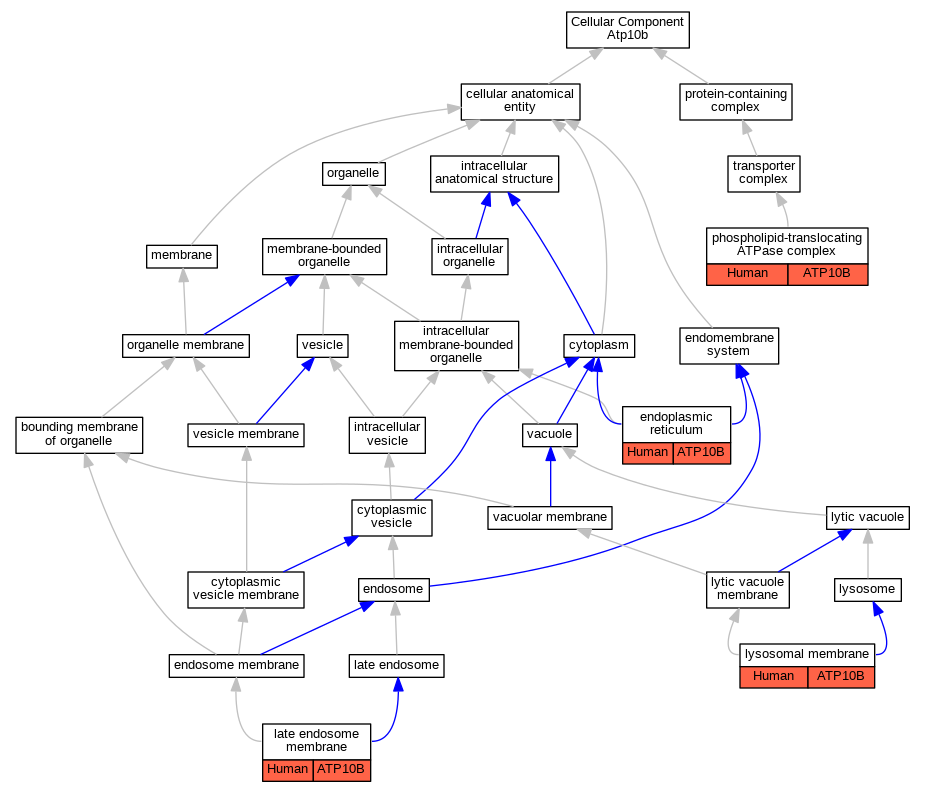
| Cellular Component | GO:0005783 | endoplasmic reticulum | ATP10B | IDA | Human | PMID:21914794 | |
| Cellular Component | GO:0031902 | late endosome membrane | ATP10B | IDA | Human | PMID:26567335 | |
| Cellular Component | GO:0005765 | lysosomal membrane | ATP10B | IDA | Human | PMID:25947375 | |
| Cellular Component | GO:1990531 | phospholipid-translocating ATPase complex | ATP10B | IPI | Human | PMID:25947375 | |
| Cellular Component | GO:1990531 | phospholipid-translocating ATPase complex | ATP10B | IDA | Human | PMID:25947375 | |
| Biological Process | GO:0097212 | lysosomal membrane organization | ATP10B | IDA | Human | PMID:32172343 |
| EXP Inferred from experiment |
| IDA Inferred from direct assay |
| IEP Inferred from expression pattern |
| IGI Inferred from genetic interaction |
| IMP Inferred from mutant phenotype |
| IPI Inferred from physical interaction |
| HTP Inferred from High Throughput Experiment |
| HDA Inferred from High Throughput Direct Assay |
| HMP Inferred from High Throughput Mutant Phenotype |
| HGI Inferred from High Throughput Genetic Interaction |
| HEP Inferred from High Throughput Expression Pattern |
Mouse Genome Database (MGD), Gene Expression Database (GXD), Mouse Models of Human Cancer database (MMHCdb) (formerly Mouse Tumor Biology (MTB)), Gene Ontology (GO) |
||
|
Citing These Resources Funding Information Warranty Disclaimer, Privacy Notice, Licensing, & Copyright Send questions and comments to User Support. |
last database update 12/30/2025 MGI 6.24 |
|
|
|
||