|
Source |
Alliance of Genome Resources |



| Category | ID | Classification term | Gene | Evidence | Inferred from | Organism | Reference |
|---|---|---|---|---|---|---|---|
| Molecular Function | GO:0016887 | ATP hydrolysis activity | ATAD2 | IDA | Human | PMID:17998543 | |
| Molecular Function | GO:0005515 | protein binding | ATAD2 | IPI | UniProtKB:P03372 | Human | PMID:17998543 |
| Molecular Function | GO:0005515 | protein binding | ATAD2 | IPI | UniProtKB:Q9Y6Q9 | Human | PMID:17998543 |
| Molecular Function | GO:0005515 | protein binding | ATAD2 | IPI | UniProtKB:P03372 | Human | PMID:25640309 |
| Molecular Function | GO:0005515 | protein binding | ATAD2 | IPI | UniProtKB:P03372 | Human | PMID:31527615 |
| Molecular Function | GO:0005515 | protein binding | Atad2 | IPI | UniProtKB:P62806 | Mouse | MGI:MGI:4943813|PMID:20581866 |
| Cellular Component | GO:0070062 | extracellular exosome | ATAD2 | HDA | Human | PMID:19056867 | |
| Cellular Component | GO:0005654 | nucleoplasm | ATAD2 | IDA | Human | GO_REF:0000052 | |
| Cellular Component | GO:0005634 | nucleus | ATAD2 | IDA | Human | PMID:25593309 | |
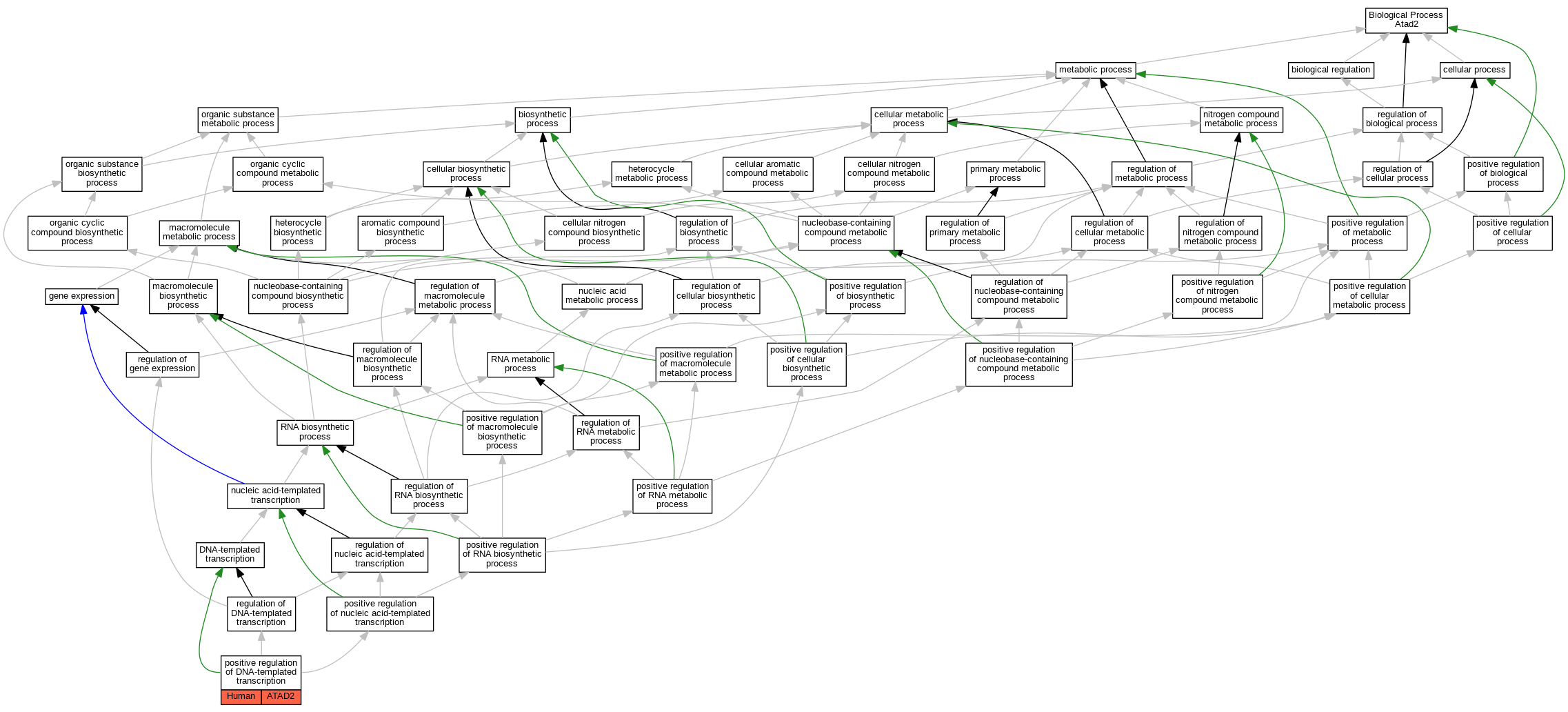
| Biological Process | GO:0045893 | positive regulation of DNA-templated transcription | ATAD2 | IDA | Human | PMID:17998543 |
| EXP Inferred from experiment |
| IDA Inferred from direct assay |
| IEP Inferred from expression pattern |
| IGI Inferred from genetic interaction |
| IMP Inferred from mutant phenotype |
| IPI Inferred from physical interaction |
| HTP Inferred from High Throughput Experiment |
| HDA Inferred from High Throughput Direct Assay |
| HMP Inferred from High Throughput Mutant Phenotype |
| HGI Inferred from High Throughput Genetic Interaction |
| HEP Inferred from High Throughput Expression Pattern |
Mouse Genome Database (MGD), Gene Expression Database (GXD), Mouse Models of Human Cancer database (MMHCdb) (formerly Mouse Tumor Biology (MTB)), Gene Ontology (GO) |
||
|
Citing These Resources Funding Information Warranty Disclaimer, Privacy Notice, Licensing, & Copyright Send questions and comments to User Support. |
last database update 04/07/2026 MGI 6.24 |
|
|
|
||