|
Source |
Alliance of Genome Resources |



| Category | ID | Classification term | Gene | Evidence | Inferred from | Organism | Reference |
|---|---|---|---|---|---|---|---|
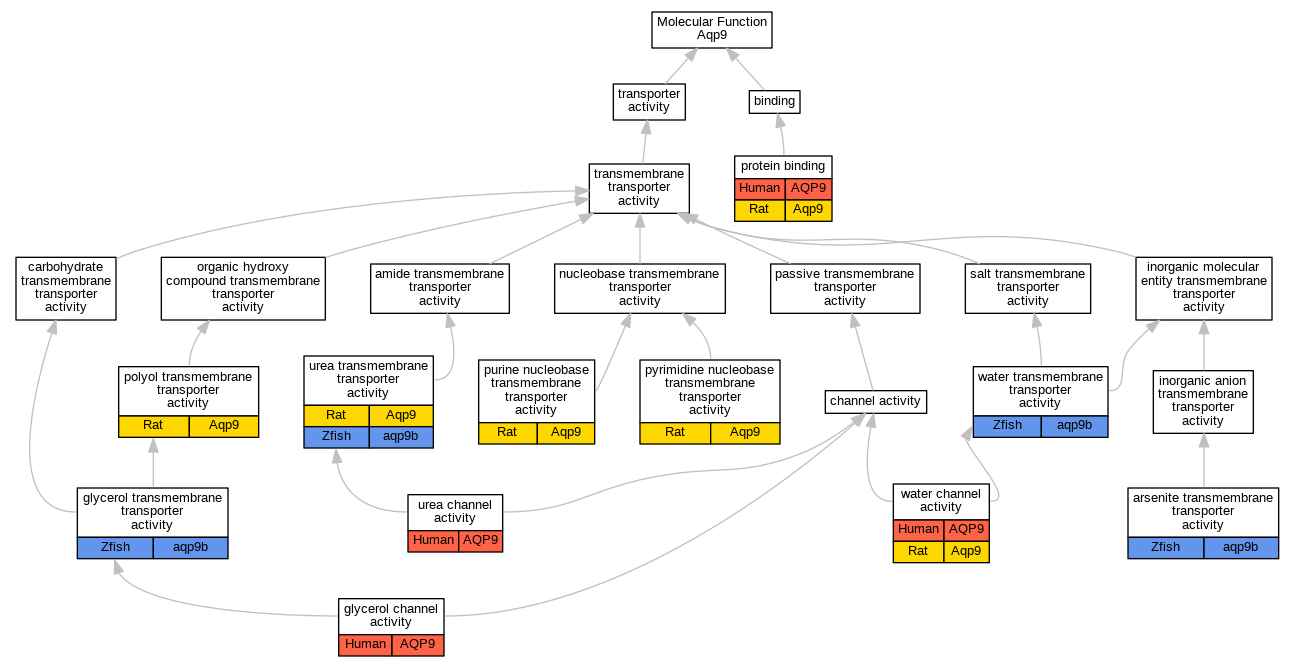
| Molecular Function | GO:0015105 | arsenite transmembrane transporter activity | aqp9b | IDA | Zfish | PMID:19939263 | |
| Molecular Function | GO:0015254 | glycerol channel activity | AQP9 | EXP | Human | PMID:10564231 | |
| Molecular Function | GO:0015254 | glycerol channel activity | AQP9 | EXP | Human | PMID:18762715 | |
| Molecular Function | GO:0015254 | glycerol channel activity | AQP9 | IDA | Human | PMID:30420639 | |
| Molecular Function | GO:0015168 | glycerol transmembrane transporter activity | aqp9b | IDA | Zfish | PMID:20149227 | |
| Molecular Function | GO:0015168 | glycerol transmembrane transporter activity | aqp9b | IDA | Zfish | PMID:19939263 | |
| Molecular Function | GO:0015166 | polyol transmembrane transporter activity | Aqp9 | IDA | Rat | PMID:9733774|RGD:68217 | |
| Molecular Function | GO:0005515 | protein binding | AQP9 | IPI | UniProtKB:O75084 | Human | PMID:32296183 |
| Molecular Function | GO:0005515 | protein binding | AQP9 | IPI | UniProtKB:O95470 | Human | PMID:32296183 |
| Molecular Function | GO:0005515 | protein binding | AQP9 | IPI | UniProtKB:P01350 | Human | PMID:32296183 |
| Molecular Function | GO:0005515 | protein binding | AQP9 | IPI | UniProtKB:P02787 | Human | PMID:32296183 |
| Molecular Function | GO:0005515 | protein binding | AQP9 | IPI | UniProtKB:P05090 | Human | PMID:32296183 |
| Molecular Function | GO:0005515 | protein binding | AQP9 | IPI | UniProtKB:P09466 | Human | PMID:32296183 |
| Molecular Function | GO:0005515 | protein binding | AQP9 | IPI | UniProtKB:P24593 | Human | PMID:32296183 |
| Molecular Function | GO:0005515 | protein binding | AQP9 | IPI | UniProtKB:P30301 | Human | PMID:32296183 |
| Molecular Function | GO:0005515 | protein binding | AQP9 | IPI | UniProtKB:Q08AM2 | Human | PMID:32296183 |
| Molecular Function | GO:0005515 | protein binding | AQP9 | IPI | UniProtKB:Q14802-3 | Human | PMID:32296183 |
| Molecular Function | GO:0005515 | protein binding | AQP9 | IPI | UniProtKB:Q4LDR2 | Human | PMID:32296183 |
| Molecular Function | GO:0005515 | protein binding | AQP9 | IPI | UniProtKB:Q7Z7G2 | Human | PMID:32296183 |
| Molecular Function | GO:0005515 | protein binding | AQP9 | IPI | UniProtKB:Q8N6F1-2 | Human | PMID:32296183 |
| Molecular Function | GO:0005515 | protein binding | AQP9 | IPI | UniProtKB:Q8TAF8 | Human | PMID:32296183 |
| Molecular Function | GO:0005515 | protein binding | AQP9 | IPI | UniProtKB:Q9BV81 | Human | PMID:32296183 |
| Molecular Function | GO:0005515 | protein binding | AQP9 | IPI | UniProtKB:Q9BVC6 | Human | PMID:32296183 |
| Molecular Function | GO:0005515 | protein binding | AQP9 | IPI | UniProtKB:Q9BVK6 | Human | PMID:32296183 |
| Molecular Function | GO:0005515 | protein binding | AQP9 | IPI | UniProtKB:Q9NRX5 | Human | PMID:32296183 |
| Molecular Function | GO:0005515 | protein binding | AQP9 | IPI | UniProtKB:Q9NVC3 | Human | PMID:32296183 |
| Molecular Function | GO:0005515 | protein binding | AQP9 | IPI | UniProtKB:Q9NVV5-2 | Human | PMID:32296183 |
| Molecular Function | GO:0005515 | protein binding | AQP9 | IPI | UniProtKB:Q9P0B6 | Human | PMID:32296183 |
| Molecular Function | GO:0005515 | protein binding | AQP9 | IPI | UniProtKB:Q9UM44 | Human | PMID:32296183 |
| Molecular Function | GO:0005515 | protein binding | Aqp9 | IPI | RGD:2332 | Rat | PMID:25270793|RGD:11567217 |
| Molecular Function | GO:0005345 | purine nucleobase transmembrane transporter activity | Aqp9 | IDA | Rat | PMID:9733774|RGD:68217 | |
| Molecular Function | GO:0005350 | pyrimidine nucleobase transmembrane transporter activity | Aqp9 | IDA | Rat | PMID:9733774|RGD:68217 | |
| Molecular Function | GO:0015265 | urea channel activity | AQP9 | IMP | Human | PMID:9514918 | |
| Molecular Function | GO:0015204 | urea transmembrane transporter activity | Aqp9 | IDA | Rat | PMID:9733774|RGD:68217 | |
| Molecular Function | GO:0015204 | urea transmembrane transporter activity | aqp9b | IDA | Zfish | PMID:20149227 | |
| Molecular Function | GO:0015250 | water channel activity | AQP9 | IDA | Human | PMID:30420639 | |
| Molecular Function | GO:0015250 | water channel activity | Aqp9 | IDA | Rat | PMID:11932260|RGD:625402 | |
| Molecular Function | GO:0005372 | water transmembrane transporter activity | aqp9b | IDA | Zfish | PMID:20149227 | |
| Molecular Function | GO:0005372 | water transmembrane transporter activity | aqp9b | IDA | Zfish | PMID:19939263 | |
| Cellular Component | GO:0016323 | basolateral plasma membrane | Aqp9 | IDA | Rat | PMID:11932260|RGD:625402 | |
| Cellular Component | GO:0043231 | intracellular membrane-bounded organelle | AQP9 | IDA | Human | PMID:18718702 | |
| Cellular Component | GO:0043231 | intracellular membrane-bounded organelle | Aqp9 | IDA | Rat | PMID:11932260|RGD:625402 | |
| Cellular Component | GO:0005886 | plasma membrane | AQP9 | IMP | Human | PMID:9514918 | |
| Biological Process | GO:0015837 | amine transport | Aqp9 | IDA | Rat | PMID:9733774|RGD:68217 | |
| Biological Process | GO:0015722 | canalicular bile acid transport | Aqp9 | IDA | Rat | PMID:11932260|RGD:625402 | |
| Biological Process | GO:0071320 | cellular response to cAMP | AQP9 | IEP | Human | PMID:17636236 | |
| Biological Process | GO:0015793 | glycerol transmembrane transport | AQP9 | IDA | Human | PMID:30420639 | |
| Biological Process | GO:0015791 | polyol transmembrane transport | Aqp9 | IDA | Rat | PMID:9733774|RGD:68217 | |
| Biological Process | GO:0006863 | purine nucleobase transport | Aqp9 | IDA | Rat | PMID:9733774|RGD:68217 | |
| Biological Process | GO:0015855 | pyrimidine nucleobase transport | Aqp9 | IDA | Rat | PMID:9733774|RGD:68217 | |
| Biological Process | GO:0048265 | response to pain | Aqp9 | IMP | Rat | PMID:31746418|RGD:152995474 | |
| Biological Process | GO:0055085 | transmembrane transport | aqp9b | IDA | Zfish | PMID:19939263|ZFIN:ZDB-PUB-091215-7 | |
| Biological Process | GO:0071918 | urea transmembrane transport | AQP9 | IMP | Human | PMID:9514918 | |
| Biological Process | GO:0006833 | water transport | AQP9 | IDA | Human | PMID:30420639 | |
| Biological Process | GO:0006833 | water transport | Aqp9 | IDA | Rat | PMID:11932260|RGD:625402 | |
| Biological Process | GO:0006833 | water transport | aqp9b | IDA | Zfish | PMID:19939263|ZFIN:ZDB-PUB-091215-7 |
| EXP Inferred from experiment |
| IDA Inferred from direct assay |
| IEP Inferred from expression pattern |
| IGI Inferred from genetic interaction |
| IMP Inferred from mutant phenotype |
| IPI Inferred from physical interaction |
| HTP Inferred from High Throughput Experiment |
| HDA Inferred from High Throughput Direct Assay |
| HMP Inferred from High Throughput Mutant Phenotype |
| HGI Inferred from High Throughput Genetic Interaction |
| HEP Inferred from High Throughput Expression Pattern |
Mouse Genome Database (MGD), Gene Expression Database (GXD), Mouse Models of Human Cancer database (MMHCdb) (formerly Mouse Tumor Biology (MTB)), Gene Ontology (GO) |
||
|
Citing These Resources Funding Information Warranty Disclaimer, Privacy Notice, Licensing, & Copyright Send questions and comments to User Support. |
last database update 12/30/2025 MGI 6.24 |
|
|
|
||