|
Source |
Alliance of Genome Resources |



| Category | ID | Classification term | Gene | Evidence | Inferred from | Organism | Reference |
|---|---|---|---|---|---|---|---|
| Molecular Function | GO:0000033 | alpha-1,3-mannosyltransferase activity | ALG2 | IDA | Human | PMID:12684507 | |
| Molecular Function | GO:0048306 | calcium-dependent protein binding | ALG2 | IPI | UniProtKB:P20073 | Human | PMID:12445460 |
| Molecular Function | GO:0048306 | calcium-dependent protein binding | ALG2 | IPI | UniProtKB:P50995 | Human | PMID:12445460 |
| Molecular Function | GO:0048306 | calcium-dependent protein binding | ALG2 | IMP | UniProtKB:Q8WUM4 | Human | PMID:14999017 |
| Molecular Function | GO:0048306 | calcium-dependent protein binding | ALG2 | IPI | UniProtKB:Q9NW64 | Human | PMID:17045351 |
| Molecular Function | GO:0048306 | calcium-dependent protein binding | ALG2 | IPI | UniProtKB:O94979 | Human | PMID:17196169 |
| Molecular Function | GO:0005515 | protein binding | ALG2 | IPI | UniProtKB:Q8WUM4 | Human | PMID:11883939 |
| Molecular Function | GO:0005515 | protein binding | ALG2 | IPI | UniProtKB:P20073 | Human | PMID:12445460 |
| Molecular Function | GO:0005515 | protein binding | ALG2 | IPI | UniProtKB:P50995 | Human | PMID:12445460 |
| Molecular Function | GO:0005515 | protein binding | ALG2 | IPI | UniProtKB:P42858 | Human | PMID:32814053 |
| Molecular Function | GO:0005515 | protein binding | ALG2 | IPI | UniProtKB:P54253 | Human | PMID:32814053 |
| Molecular Function | GO:0046982 | protein heterodimerization activity | ALG2 | IPI | UniProtKB:Q9UBV8 | Human | PMID:11278427 |
| Cellular Component | GO:0005737 | cytoplasm | ALG2 | IDA | Human | PMID:11278427 | |
| Cellular Component | GO:0005737 | cytoplasm | ALG2 | IDA | Human | PMID:14999017 | |
| Cellular Component | GO:0005737 | cytoplasm | ALG2 | IDA | Human | PMID:16996505 | |
| Cellular Component | GO:0005737 | cytoplasm | ALG2 | IDA | Human | PMID:17045351 | |
| Cellular Component | GO:0005737 | cytoplasm | ALG2 | IDA | Human | PMID:17196169 | |
| Cellular Component | GO:0016020 | membrane | ALG2 | IDA | Human | PMID:16996505 | |
| Cellular Component | GO:0016020 | membrane | ALG2 | HDA | Human | PMID:19946888 | |
| Cellular Component | GO:0005634 | nucleus | ALG2 | IDA | Human | PMID:11278427 | |
| Cellular Component | GO:0005634 | nucleus | ALG2 | IDA | Human | PMID:17045351 | |
| Cellular Component | GO:0005634 | nucleus | ALG2 | IDA | Human | PMID:17196169 | |
| Cellular Component | GO:0005634 | nucleus | alg2 | IDA | Zfish | PMID:17045351 | |
| Cellular Component | GO:0048471 | perinuclear region of cytoplasm | ALG2 | IDA | Human | PMID:17196169 | |
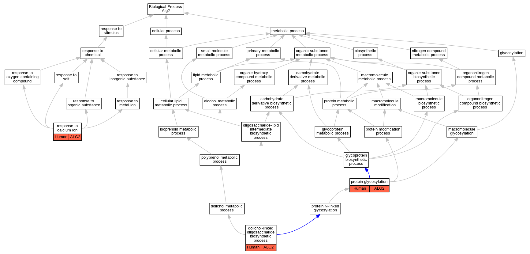
| Biological Process | GO:0006488 | dolichol-linked oligosaccharide biosynthetic process | ALG2 | IGI | UniProtKB:P43636 | Human | PMID:12684507 |
| Biological Process | GO:0006486 | protein glycosylation | ALG2 | IGI | UniProtKB:P43636 | Human | PMID:12684507 |
| Biological Process | GO:0051592 | response to calcium ion | ALG2 | IDA | Human | PMID:12445460 | |
| Biological Process | GO:0051592 | response to calcium ion | ALG2 | IDA | Human | PMID:17196169 |
| EXP Inferred from experiment |
| IDA Inferred from direct assay |
| IEP Inferred from expression pattern |
| IGI Inferred from genetic interaction |
| IMP Inferred from mutant phenotype |
| IPI Inferred from physical interaction |
| HTP Inferred from High Throughput Experiment |
| HDA Inferred from High Throughput Direct Assay |
| HMP Inferred from High Throughput Mutant Phenotype |
| HGI Inferred from High Throughput Genetic Interaction |
| HEP Inferred from High Throughput Expression Pattern |
Mouse Genome Database (MGD), Gene Expression Database (GXD), Mouse Models of Human Cancer database (MMHCdb) (formerly Mouse Tumor Biology (MTB)), Gene Ontology (GO) |
||
|
Citing These Resources Funding Information Warranty Disclaimer, Privacy Notice, Licensing, & Copyright Send questions and comments to User Support. |
last database update 05/12/2026 MGI 6.24 |
|
|
|
||