|
Source |
Alliance of Genome Resources |



| Category | ID | Classification term | Gene | Evidence | Inferred from | Organism | Reference |
|---|---|---|---|---|---|---|---|
| Molecular Function | GO:0008013 | beta-catenin binding | AJAP1 | IPI | UniProtKB:P35222 | Human | PMID:14595118 |
| Molecular Function | GO:0005515 | protein binding | AJAP1 | IPI | UniProtKB:P35613 | Human | PMID:17267690 |
| Molecular Function | GO:0044877 | protein-containing complex binding | AJAP1 | IDA | Human | PMID:14595118 | |
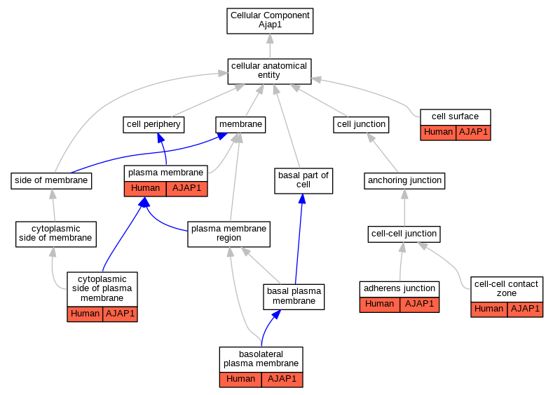
| Cellular Component | GO:0005912 | adherens junction | AJAP1 | IDA | Human | PMID:14595118 | |
| Cellular Component | GO:0016323 | basolateral plasma membrane | AJAP1 | IDA | Human | PMID:16707570 | |
| Cellular Component | GO:0009986 | cell surface | AJAP1 | IDA | Human | PMID:14595118 | |
| Cellular Component | GO:0044291 | cell-cell contact zone | AJAP1 | IDA | Human | PMID:14595118 | |
| Cellular Component | GO:0009898 | cytoplasmic side of plasma membrane | AJAP1 | IDA | Human | PMID:14595118 | |
| Cellular Component | GO:0005886 | plasma membrane | AJAP1 | IDA | Human | PMID:14595118 | |
| Biological Process | GO:0001953 | negative regulation of cell-matrix adhesion | AJAP1 | IDA | Human | PMID:16410724 | |
| Biological Process | GO:0061045 | negative regulation of wound healing | AJAP1 | IDA | Human | PMID:16410724 | |
| Biological Process | GO:0030860 | regulation of polarized epithelial cell differentiation | AJAP1 | IDA | Human | PMID:14595118 |
| EXP Inferred from experiment |
| IDA Inferred from direct assay |
| IEP Inferred from expression pattern |
| IGI Inferred from genetic interaction |
| IMP Inferred from mutant phenotype |
| IPI Inferred from physical interaction |
| HTP Inferred from High Throughput Experiment |
| HDA Inferred from High Throughput Direct Assay |
| HMP Inferred from High Throughput Mutant Phenotype |
| HGI Inferred from High Throughput Genetic Interaction |
| HEP Inferred from High Throughput Expression Pattern |
Mouse Genome Database (MGD), Gene Expression Database (GXD), Mouse Models of Human Cancer database (MMHCdb) (formerly Mouse Tumor Biology (MTB)), Gene Ontology (GO) |
||
|
Citing These Resources Funding Information Warranty Disclaimer, Privacy Notice, Licensing, & Copyright Send questions and comments to User Support. |
last database update 12/30/2025 MGI 6.24 |
|
|
|
||