|
Source |
Alliance of Genome Resources |



| Category | ID | Classification term | Gene | Evidence | Inferred from | Organism | Reference |
|---|---|---|---|---|---|---|---|
| Molecular Function | GO:0005515 | protein binding | ADGRF5 | IPI | UniProtKB:P55735-3 | Human | PMID:32296183 |
| Molecular Function | GO:0005515 | protein binding | ADGRF5 | IPI | UniProtKB:Q13952-2 | Human | PMID:32296183 |
| Molecular Function | GO:0005515 | protein binding | ADGRF5 | IPI | UniProtKB:Q53EP0-3 | Human | PMID:32296183 |
| Molecular Function | GO:0005515 | protein binding | ADGRF5 | IPI | UniProtKB:Q9NPB3 | Human | PMID:32296183 |
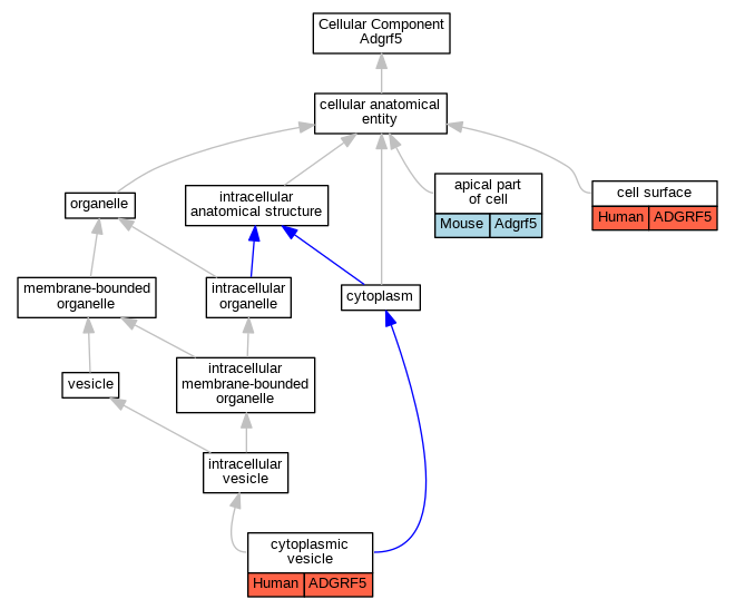
| Cellular Component | GO:0045177 | apical part of cell | Adgrf5 | IDA | Mouse | PMID:23590306 | |
| Cellular Component | GO:0009986 | cell surface | ADGRF5 | IDA | Human | PMID:23684610 | |
| Cellular Component | GO:0031410 | cytoplasmic vesicle | ADGRF5 | IDA | Human | PMID:23684610 | |
| Biological Process | GO:0006112 | energy reserve metabolic process | Adgrf5 | IMP | Mouse | PMID:22971422 | |
| Biological Process | GO:0048821 | erythrocyte development | Adgrf5 | IGI | MGI:MGI:1925499 | Mouse | PMID:28806758 |
| Biological Process | GO:0045444 | fat cell differentiation | Adgrf5 | IMP | Mouse | PMID:22971422 | |
| Biological Process | GO:0003094 | glomerular filtration | Adgrf5 | IGI | MGI:MGI:1925499 | Mouse | PMID:28806758 |
| Biological Process | GO:0042593 | glucose homeostasis | Adgrf5 | IMP | Mouse | PMID:22971422 | |
| Biological Process | GO:0042116 | macrophage activation | Adgrf5 | IMP | MGI:MGI:5547987 | Mouse | PMID:25778400 |
| Biological Process | GO:0043031 | negative regulation of macrophage activation | Adgrf5 | IMP | MGI:MGI:5547987 | Mouse | PMID:25778400 |
| Biological Process | GO:0061626 | pharyngeal arch artery morphogenesis | Adgrf5 | IGI | MGI:MGI:1925499 | Mouse | PMID:28806758 |
| Biological Process | GO:0008654 | phospholipid biosynthetic process | Adgrf5 | IMP | Mouse | PMID:23590306 | |
| Biological Process | GO:0071073 | positive regulation of phospholipid biosynthetic process | Adgrf5 | IMP | Mouse | PMID:23590306 | |
| Biological Process | GO:0019216 | regulation of lipid metabolic process | Adgrf5 | IMP | Mouse | PMID:22971422 | |
| Biological Process | GO:0043129 | surfactant homeostasis | Adgrf5 | IMP | Mouse | PMID:28806758 | |
| Biological Process | GO:0043129 | surfactant homeostasis | Adgrf5 | IMP | Mouse | PMID:23590306 | |
| Biological Process | GO:0043129 | surfactant homeostasis | Adgrf5 | IMP | MGI:MGI:5490511 | Mouse | PMID:23684610 |
| EXP Inferred from experiment |
| IDA Inferred from direct assay |
| IEP Inferred from expression pattern |
| IGI Inferred from genetic interaction |
| IMP Inferred from mutant phenotype |
| IPI Inferred from physical interaction |
| HTP Inferred from High Throughput Experiment |
| HDA Inferred from High Throughput Direct Assay |
| HMP Inferred from High Throughput Mutant Phenotype |
| HGI Inferred from High Throughput Genetic Interaction |
| HEP Inferred from High Throughput Expression Pattern |
Mouse Genome Database (MGD), Gene Expression Database (GXD), Mouse Models of Human Cancer database (MMHCdb) (formerly Mouse Tumor Biology (MTB)), Gene Ontology (GO) |
||
|
Citing These Resources Funding Information Warranty Disclaimer, Privacy Notice, Licensing, & Copyright Send questions and comments to User Support. |
last database update 09/30/2025 MGI 6.24 |
|
|
|
||