About   Help   FAQ
Gene Expression Data
Assay Details
Assay
Reference: J:142365 Barry G, et al., Specific glial populations regulate hippocampal morphogenesis. J Neurosci. 2008 Nov 19;28(47):12328-40
Assay type: Immunohistochemistry
MGI Accession ID: MGI:7854953
Gene symbol: Nes
Gene name: nestin
Antibody: anti-nestin
Detection system: Secondary antibody coupled to horseradish peroxidase
Results
Specimen 2B: embryonic day 14.5 (more )
Structure Cell Type Level Pattern Image Note
TS22: hippocampus forebrain radial glial cell Present 2B Expression in radial glial cell progenitors.

Specimen 2C: embryonic day 14.5; Nfibtm1Rmg/Nfibtm1Rmg (more )
Structure Cell Type Level Pattern Image Note
TS22: hippocampus forebrain radial glial cell Present 2C Expression in radial glial cell progenitors.

Specimen 2D: embryonic day 16.5 (more )
Structure Cell Type Level Pattern Image Note
TS24: hippocampus forebrain radial glial cell Present 2D Expression in radial glial cell progenitors.

Specimen 2E: embryonic day 16.5; Nfibtm1Rmg/Nfibtm1Rmg (more )
Structure Cell Type Level Pattern Image Note
TS24: hippocampus forebrain radial glial cell Present 2E Expression in radial glial cell progenitors.

Specimen 2F: embryonic day 18.5 (more )
Structure Cell Type Level Pattern Image Note
TS26: hippocampus forebrain radial glial cell Present 2F Expression in radial glial cell progenitors.

Specimen 2G: embryonic day 18.5; Nfibtm1Rmg/Nfibtm1Rmg (more )
Structure Cell Type Level Pattern Image Note
TS26: hippocampus forebrain radial glial cell Strong 2G Expression in radial glial cell progenitors.

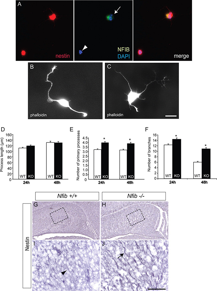
Specimen 5G: embryonic day 17.5 (more )
Structure Level Pattern Image Note
TS25: brain Present 5G , 5I Expression is in straight fibers.

Specimen 5H: embryonic day 17.5; Nfibtm1Rmg/Nfibtm1Rmg (more )
Structure Level Pattern Image Note
TS25: brain Strong 5J , 5H Expression is in wavy fibers.


Contributing Projects:
Mouse Genome Database (MGD), Gene Expression Database (GXD), Mouse Models of Human Cancer database (MMHCdb) (formerly Mouse Tumor Biology (MTB)), Gene Ontology (GO)
Citing These Resources
Funding Information
Warranty Disclaimer, Privacy Notice, Licensing, & Copyright
Send questions and comments to User Support.
last database update
03/24/2026
MGI 6.24
The Jackson Laboratory