About   Help   FAQ
Gene Expression Data
Assay Details
Assay
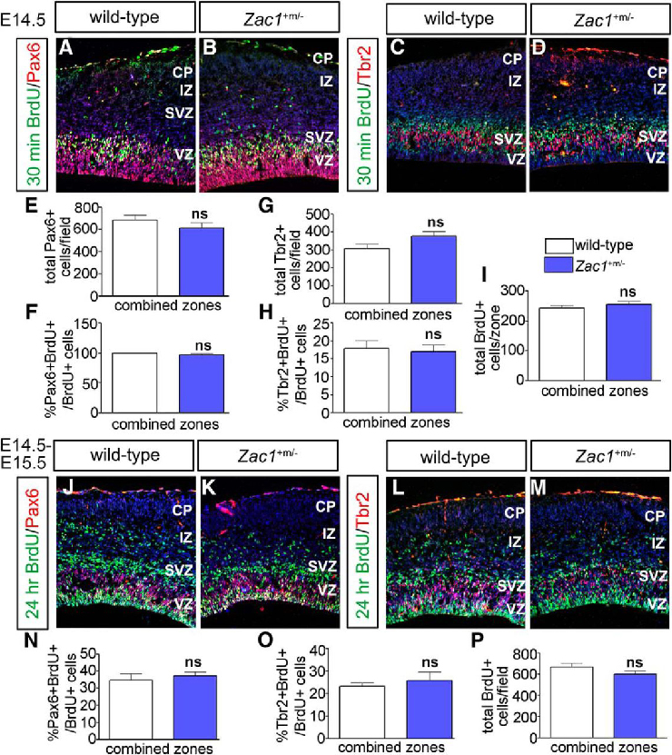
Reference: J:226471 Adnani L, et al., Zac1 Regulates the Differentiation and Migration of Neocortical Neurons via Pac1. J Neurosci. 2015 Sep 30;35(39):13430-47
Assay type: Immunohistochemistry
MGI Accession ID: MGI:7782588
Gene symbol: Eomes
Gene name: eomesodermin
Antibody: anti-Tbr2
Detection system: Secondary antibody coupled to Cy3
Results
Specimen 6C: embryonic day 14.5 (more )
Note: Double labeled: red - Eomes; green - BrdU.
Structure Cell Type Level Pattern Image Note
TS22: cerebral cortex neural progenitor cell Present 6C Expression is in intermediate neuronal progenitors.

Specimen 6D: embryonic day 14.5; Plagl1tm1Jour/Plagl1+ (more )
Note: Heterozygotes have a silenced maternal wild-type allele. Double labeled: red - Eomes; green - BrdU.
Structure Cell Type Level Pattern Image Note
TS22: cerebral cortex neural progenitor cell Present 6D Expression in this mutant is the same as in wild-type.

Specimen 6L: embryonic day 15.5 (more )
Note: Double labeled: red - Eomes; green - BrdU.
Structure Cell Type Level Pattern Image Note
TS23: cerebral cortex neural progenitor cell Present 6L Expression is in intermediate neuronal progenitors.

Specimen 6M: embryonic day 15.5; Plagl1tm1Jour/Plagl1+ (more )
Note: Heterozygotes have a silenced maternal wild-type allele. Double labeled: red - Eomes; green - BrdU.
Structure Cell Type Level Pattern Image Note
TS23: cerebral cortex neural progenitor cell Present 6M Expression in this mutant is the same as in wild-type.


Contributing Projects:
Mouse Genome Database (MGD), Gene Expression Database (GXD), Mouse Models of Human Cancer database (MMHCdb) (formerly Mouse Tumor Biology (MTB)), Gene Ontology (GO)
Citing These Resources
Funding Information
Warranty Disclaimer, Privacy Notice, Licensing, & Copyright
Send questions and comments to User Support.
last database update
03/24/2026
MGI 6.24
The Jackson Laboratory