About   Help   FAQ
Gene Expression Data
Assay Details
Assay
Reference: J:212179 Ranade SS, et al., Piezo1, a mechanically activated ion channel, is required for vascular development in mice. Proc Natl Acad Sci U S A. 2014 Jul 15;111(28):10347-52
Assay type: Immunohistochemistry
MGI Accession ID: MGI:7778386
Gene symbol: Pecam1
Gene name: platelet/endothelial cell adhesion molecule 1
Antibody: MEC 13.3
Detection system: Secondary antibody coupled to Alexa Fluor 488
Results
Specimen S2A +/+: embryonic day 9.5 (more )
Structure Level Pattern Image Note
TS15: blood vessel Present S2A Piezo+/+
TS15: cardinal vein Present S2A Piezo+/+
TS15: dorsal aorta Present S2A Piezo+/+

Specimen S2A gt/gt: embryonic day 9.5; Piezo1Gt(RST343)Byg/Piezo1Gt(RST343)Byg (more )
Structure Level Pattern Image Note
TS15: blood vessel Present S2A Piezogt/gt Expression in this mutant is the same as in controls.
TS15: cardinal vein Present S2A Piezogt/gt Expression in this mutant is the same as in controls.
TS15: dorsal aorta Present S2A Piezogt/gt Expression in this mutant is the same as in controls.

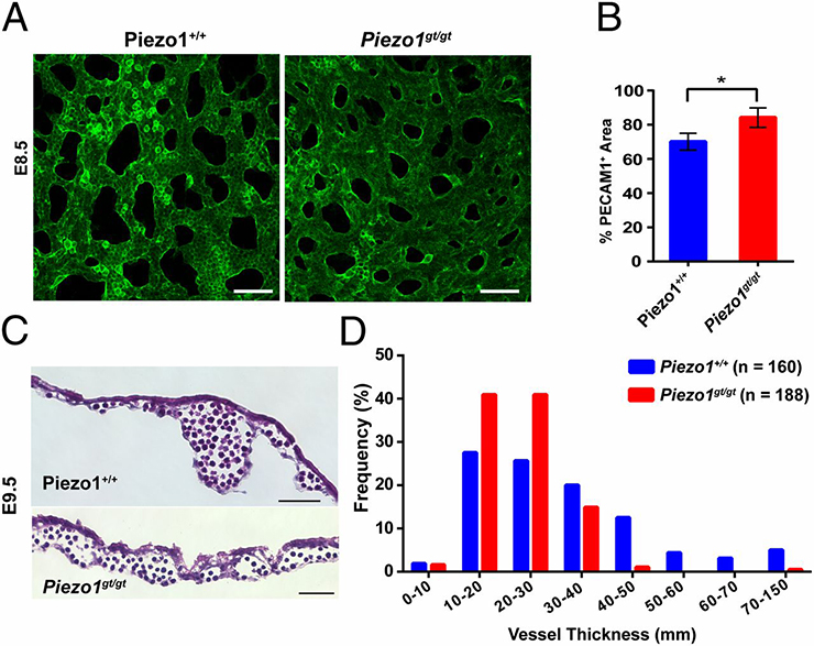
Specimen 3A +/+: embryonic day 8.5 (more )
Structure Level Pattern Image Note
TS13: yolk sac blood vessel Present 3A Piezo+/+

Specimen 3A gt/gt: embryonic day 8.5; Piezo1Gt(RST343)Byg/Piezo1Gt(RST343)Byg (more )
Structure Level Pattern Image Note
TS13: yolk sac blood vessel Present 3A Piezogt/gt The organization of the early vascular plexus is significantly altered in this mutant compared to controls.

Specimen S5A +/+: embryonic day 9.5 (more )
Structure Level Pattern Image Note
TS15: yolk sac Present S5A Piezo+/+

Specimen S5A gt/gt: embryonic day 9.5; Piezo1Gt(RST343)Byg/Piezo1Gt(RST343)Byg (more )
Structure Level Pattern Image Note
TS15: yolk sac Present S5A Piezogt/gt The vasculature is less defined and the number of major vessels is reduced relative to controls.

Specimen S5B E9.5 +/+: embryonic day 9.5 (more )
Structure Level Pattern Image Note
TS15: head blood vessel Present S5B E9.5 Piezo+/+

Specimen S5B E9.5 gt/gt: embryonic day 9.5; Piezo1Gt(RST343)Byg/Piezo1Gt(RST343)Byg (more )
Structure Level Pattern Image Note
TS15: head blood vessel Present S5B E9.5 Piezogt/gt This mutant is lacking long branches.

Specimen S5B E10.5 +/+: embryonic day 10.5 (more )
Structure Level Pattern Image Note
TS17: head blood vessel Present S5B E10.5 Piezo+/+

Specimen S5B E10.5 gt/gt: embryonic day 10.5; Piezo1Gt(RST343)Byg/Piezo1Gt(RST343)Byg (more )
Structure Level Pattern Image Note
TS17: head blood vessel Present S5B E10.5 Piezogt/gt This mutant has fewer large head vessels and irregular branching.


Contributing Projects:
Mouse Genome Database (MGD), Gene Expression Database (GXD), Mouse Models of Human Cancer database (MMHCdb) (formerly Mouse Tumor Biology (MTB)), Gene Ontology (GO)
Citing These Resources
Funding Information
Warranty Disclaimer, Privacy Notice, Licensing, & Copyright
Send questions and comments to User Support.
last database update
01/20/2026
MGI 6.24
The Jackson Laboratory