About   Help   FAQ
Gene Expression Data
Assay Details
Assay
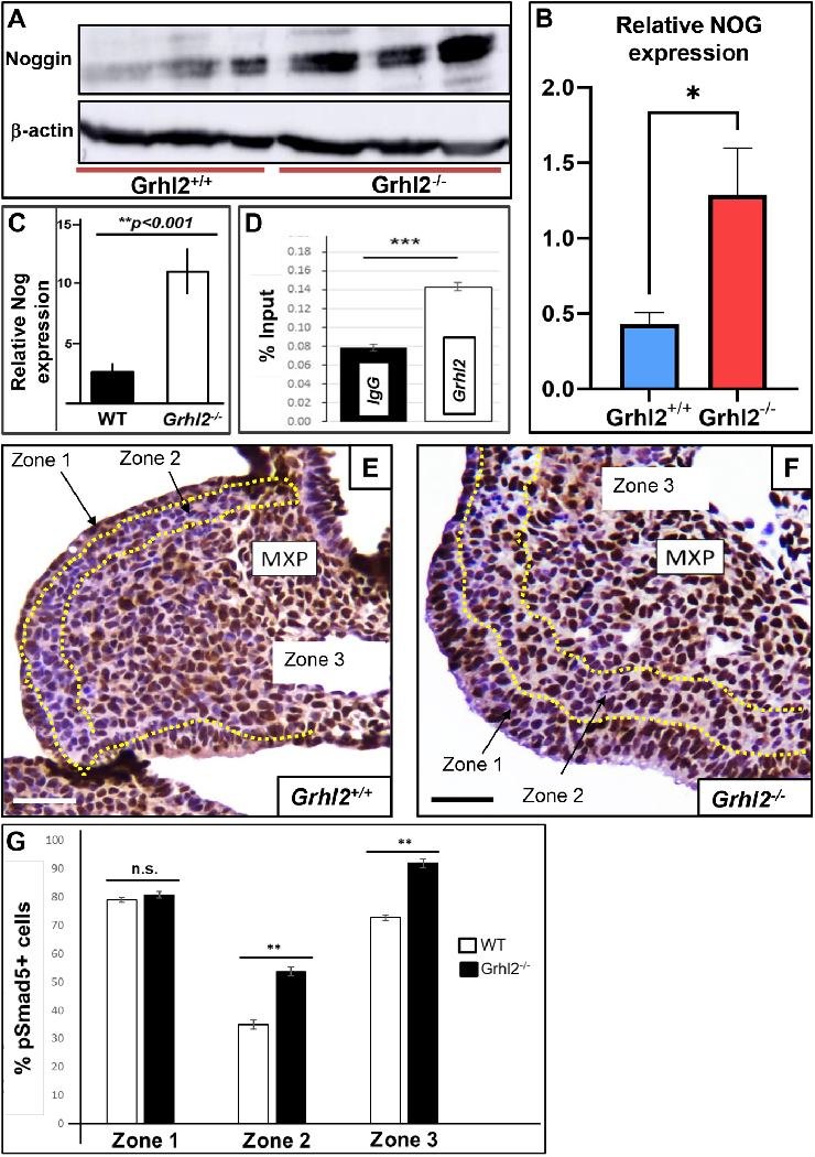
Reference: J:346125 de Vries ME, et al., Grainyhead-like 2 interacts with noggin to regulate tissue fusion in mouse. Development. 2024 Mar 1;151(5)
Assay type: RT-PCR
MGI Accession ID: MGI:7768158
Gene symbol: Nog
Gene name: noggin
Probe: Noggin-pF, Noggin-pR
Assay notes: Quantitative RT-PCR.
Results
Image: 1C ©

 Sample Information Bands Other Sample Information
Lane AgeStructure Size Not Specified Amount Genetic BackgroundMutant Allele(s)Sex
WT E10.5 TS17: 1st branchial arch maxillary component ectoderm Present Not Specified involves: C57BL/6 Not Specified
Grhl2-/- E10.5 TS17: 1st branchial arch maxillary component ectoderm Strong (a) Not Specified involves: 129S1/Sv * C57BL/6 Grhl2tm1.1Jane/Grhl2tm1.1JaneNot Specified
Notes:
(a) Expression level 5-fold higher compared to wild type.

Contributing Projects:
Mouse Genome Database (MGD), Gene Expression Database (GXD), Mouse Models of Human Cancer database (MMHCdb) (formerly Mouse Tumor Biology (MTB)), Gene Ontology (GO)
Citing These Resources
Funding Information
Warranty Disclaimer, Privacy Notice, Licensing, & Copyright
Send questions and comments to User Support.
last database update
01/28/2026
MGI 6.24
The Jackson Laboratory