About   Help   FAQ
Gene Expression Data
Assay Details
Assay
Reference: J:170671 Shibata M, et al., MicroRNA-9 regulates neurogenesis in mouse telencephalon by targeting multiple transcription factors. J Neurosci. 2011 Mar 2;31(9):3407-22
Assay type: RNA in situ
MGI Accession ID: MGI:7736351
Gene symbol: Eomes
Gene name: eomesodermin
Probe: Tbr2 cDNA
Probe preparation: Antisense labelled with digoxigenin RNA
Visualized with: Alkaline phosphatase
Results
Specimen 3U miR-9-2 +/+; miR9-3 +/+: embryonic day 13.5 (more )
Structure Level Pattern Image Note
TS21: cerebral cortex subventricular zone Present 3U Tbr2 top

Specimen 3U miR-9-2 -/-; miR9-3 -/-: embryonic day 13.5; Mir9-2tm1Sia/Mir9-2tm1Sia, Mir9-3tm1Sia/Mir9-3tm1Sia (more )
Structure Level Pattern Image Note
TS21: cerebral cortex subventricular zone Strong 3U Tbr2 bottom Expression was enhanced in the subventricular zone of the double mutant.

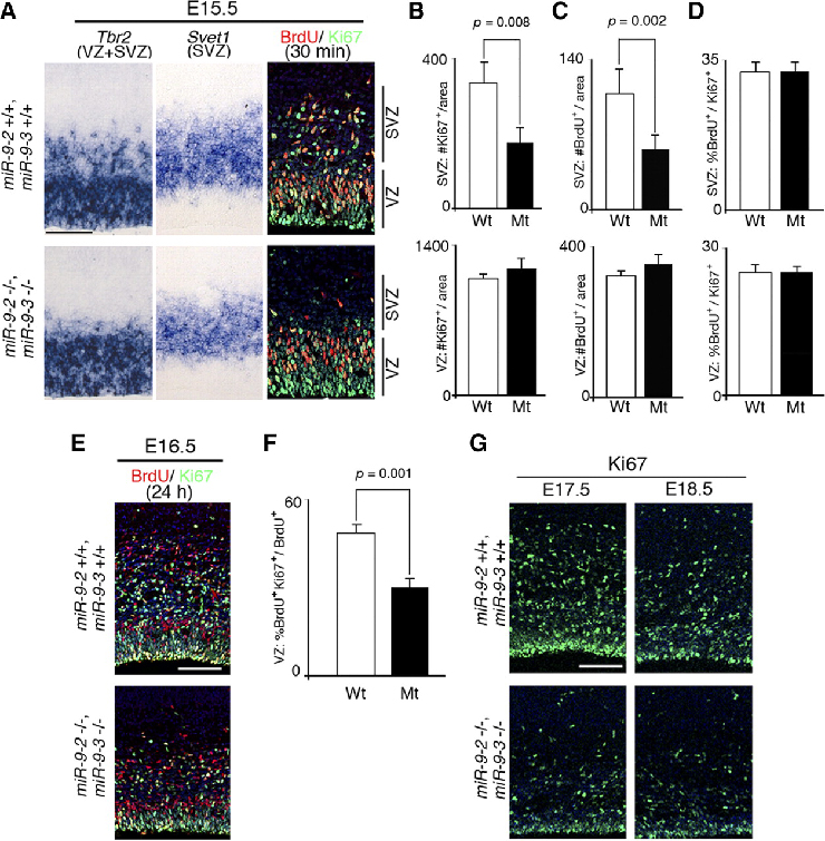
Specimen 5A miR-9-2 +/+; miR9-3 +/+: embryonic day 15.5 (more )
Structure Level Pattern Image Note
TS23: cerebral cortex subventricular zone Present 5A E15.5 Tbr2 top
TS23: cerebral cortex ventricular layer Present 5A E15.5 Tbr2 top

Specimen 5A miR-9-2 -/-; miR9-3 -/-: embryonic day 15.5; Mir9-2tm1Sia/Mir9-2tm1Sia, Mir9-3tm1Sia/Mir9-3tm1Sia (more )
Structure Level Pattern Image Note
TS23: cerebral cortex subventricular zone Weak 5A E15.5 Tbr2 bottom The Eomes-positive subventricular zone was reduced in the double mutant.
TS23: cerebral cortex ventricular layer Present 5A E15.5 Tbr2 bottom The thickness of the Eomes-positive ventricular zone was almost unaffected in the double mutant.

Specimen S8A: embryonic day 16.5 (more )
Structure Level Pattern Image Note
TS24: pallium Present Regionally restricted S8A Expression was detected in the pallium ventricular zone and subventricular zone. The ventral limit of expression was observed as the pallial/subpallial boundary.

Specimen S8B: embryonic day 16.5; Mir9-2tm1Sia/Mir9-2tm1Sia, Mir9-3tm1Sia/Mir9-3tm1Sia (more )
Structure Level Pattern Image Note
TS24: pallium Present Regionally restricted S8B Expression was detected in the pallium ventricular zone and subventricular zone. The ventral limit of expression indicated that the pallial/subpallial boundary shifted dorsally in the double mutant.


Contributing Projects:
Mouse Genome Database (MGD), Gene Expression Database (GXD), Mouse Models of Human Cancer database (MMHCdb) (formerly Mouse Tumor Biology (MTB)), Gene Ontology (GO)
Citing These Resources
Funding Information
Warranty Disclaimer, Privacy Notice, Licensing, & Copyright
Send questions and comments to User Support.
last database update
12/30/2025
MGI 6.24
The Jackson Laboratory