About   Help   FAQ
Gene Expression Data
Assay Details
Assay
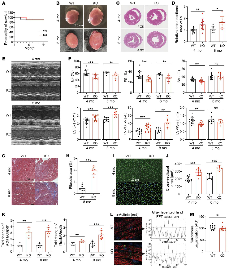
Reference: J:350467 Li Y, et al., Frameshift variants in C10orf71 cause dilated cardiomyopathy in human, mouse, and organoid models. J Clin Invest. 2024 Jun 17;134(12)
Assay type: RT-PCR
MGI Accession ID: MGI:7736162
Gene symbol: Acta1
Gene name: actin alpha 1, skeletal muscle
Probe: Acta1-pF, Acta1-pR
Probe preparation: labelled with SYBR green
Assay notes: Quantitative RT-PCR. Relative expression was normalized to Gapdh.
Results
Image: 4K Acta1 ©

 Sample Information Bands Other Sample Information
Lane AgeStructure Size Not Specified Amount Genetic BackgroundMutant Allele(s)Sex
WT P m 4 TS28: heart Present Not Specified; total RNA involves: C57BL/6J Not Specified
KO P m 4 TS28: heart Strong Not Specified; total RNA involves: C57BL/6J 3425401B19Rikem1Liyu/3425401B19Rikem1LiyuNot Specified
WT P m 8 TS28: heart Present Not Specified; total RNA involves: C57BL/6J Not Specified
KO P m 8 TS28: heart Strong Not Specified; total RNA involves: C57BL/6J 3425401B19Rikem1Liyu/3425401B19Rikem1LiyuNot Specified

Contributing Projects:
Mouse Genome Database (MGD), Gene Expression Database (GXD), Mouse Models of Human Cancer database (MMHCdb) (formerly Mouse Tumor Biology (MTB)), Gene Ontology (GO)
Citing These Resources
Funding Information
Warranty Disclaimer, Privacy Notice, Licensing, & Copyright
Send questions and comments to User Support.
last database update
12/30/2025
MGI 6.24
The Jackson Laboratory