About   Help   FAQ
Gene Expression Data
Assay Details
Assay
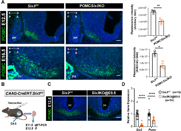
Reference: J:353361 Yu H, et al., The homeodomain transcription factor Six3 regulates hypothalamic Pomc expression and its absence from POMC neurons induces hyperphagia and mild obesity in male mice. Mol Metab. 2024 Sep;87:101993
Assay type: Immunohistochemistry
MGI Accession ID: MGI:7717799
Gene symbol: Pomc
Gene name: pro-opiomelanocortin-alpha
Results
Specimen 2A E12.5 Six3fl/fl: embryonic day 12.5; Six3tm2Gco/Six3tm2Gco (more )
Structure Level Pattern Image Note
TS20: hypothalamus Present 2A E12.5 Six3fl/fl

Specimen 2A E12.5 Six3KO: embryonic day 12.5; Six3tm2Gco/Six3tm2Gco, Tg(Pomc1-cre)16Lowl/0 (more )
Note: Conditional mutant.
Structure Level Pattern Image Note
TS20: hypothalamus Weak 2A E12.5 POMCSix3KO * Expression decreased by 33% compared to control.

Specimen 2A E16.5 Six3fl/fl: embryonic day 16.5; Six3tm2Gco/Six3tm2Gco (more )
Structure Level Pattern Image Note
TS24: hypothalamus Present 2A E16.5 Six3fl/fl

Specimen 2A E16.5 Six3KO: embryonic day 16.5; Six3tm2Gco/Six3tm2Gco, Tg(Pomc1-cre)16Lowl/0 (more )
Note: Conditional mutant.
Structure Level Pattern Image Note
TS24: hypothalamus Weak 2A E16.5 POMCSix3KO ** Expression decreased by 48% compared to control.


Contributing Projects:
Mouse Genome Database (MGD), Gene Expression Database (GXD), Mouse Models of Human Cancer database (MMHCdb) (formerly Mouse Tumor Biology (MTB)), Gene Ontology (GO)
Citing These Resources
Funding Information
Warranty Disclaimer, Privacy Notice, Licensing, & Copyright
Send questions and comments to User Support.
last database update
01/06/2026
MGI 6.24
The Jackson Laboratory