About   Help   FAQ
Gene Expression Data
Assay Details
Assay
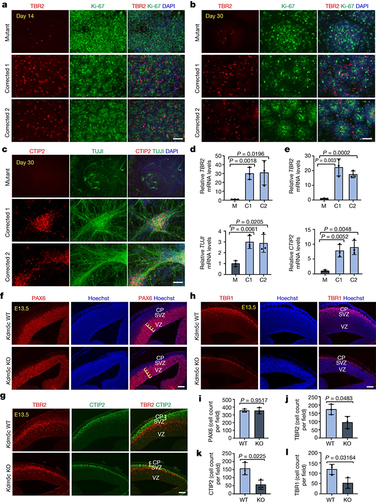
Reference: J:350008 Karwacki-Neisius V, et al., WNT signalling control by KDM5C during development affects cognition. Nature. 2024 Mar;627(8004):594-603
Assay type: Immunohistochemistry
MGI Accession ID: MGI:7714681
Gene symbol: Bcl11b
Gene name: B cell leukemia/lymphoma 11B
Antibody: anti-CTIP2 [25B6] (ab18465)
Detection system: Secondary antibody coupled to Alexa Fluor
Results
Specimen 1g WT: embryonic day 13.5 (more )
Note: Double labeled: green - Bcl11b; red - Eomes (assay MGI:7714682).
Structure Level Pattern Image Note
TS21: cortical plate Present 1g WT merge , 1g WT CTIP2

Specimen 1g KO: embryonic day 13.5; Kdm5ctm1.2Yshi/Y (more )
Note: Double labeled: green - Bcl11b; red - Eomes (assay MGI:7714682).
Structure Level Pattern Image Note
TS21: cortical plate Present 1g KO CTIP2 , 1g KO merge The number of expressing cells is significantly reduced in the mutant.


Contributing Projects:
Mouse Genome Database (MGD), Gene Expression Database (GXD), Mouse Models of Human Cancer database (MMHCdb) (formerly Mouse Tumor Biology (MTB)), Gene Ontology (GO)
Citing These Resources
Funding Information
Warranty Disclaimer, Privacy Notice, Licensing, & Copyright
Send questions and comments to User Support.
last database update
12/30/2025
MGI 6.24
The Jackson Laboratory