About   Help   FAQ
Gene Expression Data
Assay Details
Assay
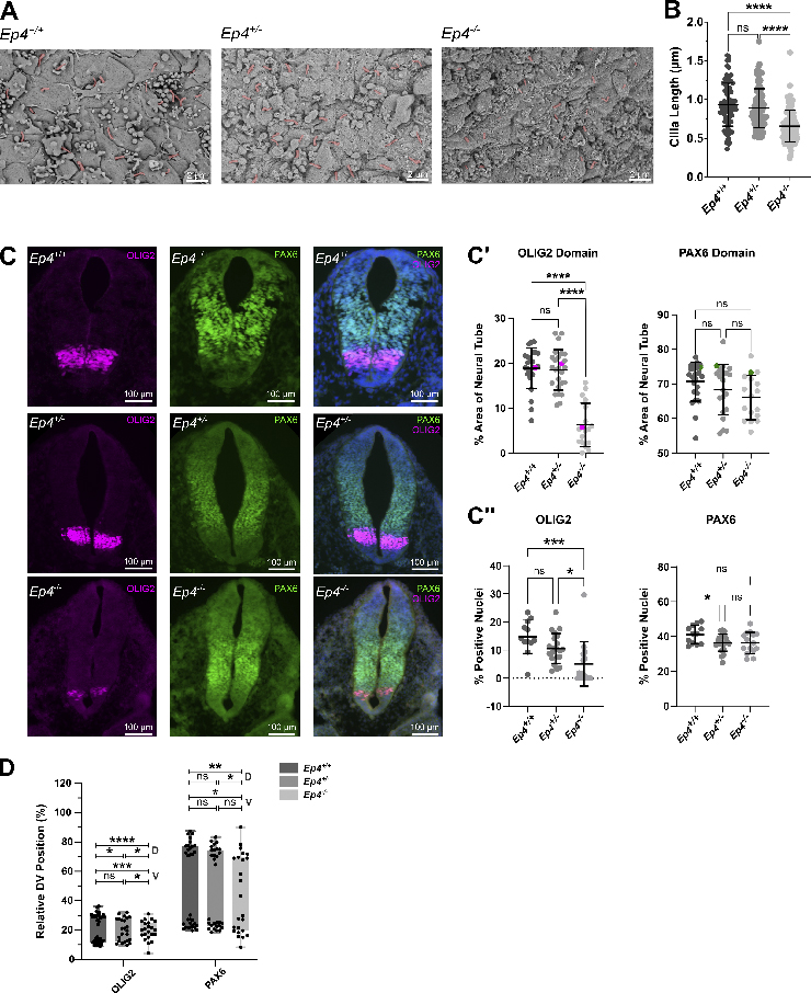
Reference: J:349792 Ansari SS, et al., Sonic Hedgehog activates prostaglandin signaling to stabilize primary cilium length. J Cell Biol. 2024 Sep 2;223(9)
Assay type: Immunohistochemistry
MGI Accession ID: MGI:7714612
Gene symbol: Pax6
Gene name: paired box 6
Antibody: anti-PAX6 (DSHB)
Detection system: Secondary antibody coupled to Alexa Fluor
Results
Specimen 6C Ep4+/+: embryonic day 9.5 (more )
Note: 25-29 somite stage embryo. Triple labeled: green - Pax6; magenta - Olig2 (assay MGI:7714611); blue - DAPI.
Structure Level Pattern Image Note
TS15: neural tube Present 6C +/+ PAX6 , 6C +/+ merge

Specimen 6C Ep4+/-: embryonic day 9.5; Ptger4tm1Sna/Ptger4+ (more )
Note: 25-29 somite stage embryo. Triple labeled: green - Pax6; magenta - Olig2 (assay MGI:7714611); blue - DAPI.
Structure Level Pattern Image Note
TS15: neural tube Present 6C +/- merge , 6C +/- PAX6

Specimen 6C Ep4-/-: embryonic day 9.5; Ptger4tm1Sna/Ptger4tm1Sna (more )
Note: 25-29 somite stage embryo. Triple labeled: green - Pax6; magenta - Olig2 (assay MGI:7714611); blue - DAPI.
Structure Level Pattern Image Note
TS15: neural tube Present 6C -/- merge , 6C -/- PAX6 The expressing domain is comparable in size to that seen in wild type, but it has shifted ventrally coincident with the reduction of the Olig2-positive progenitor population.


Contributing Projects:
Mouse Genome Database (MGD), Gene Expression Database (GXD), Mouse Models of Human Cancer database (MMHCdb) (formerly Mouse Tumor Biology (MTB)), Gene Ontology (GO)
Citing These Resources
Funding Information
Warranty Disclaimer, Privacy Notice, Licensing, & Copyright
Send questions and comments to User Support.
last database update
03/24/2026
MGI 6.24
The Jackson Laboratory