About   Help   FAQ
Gene Expression Data
Assay Details
Assay
Reference: J:293992 Mancia Leon WR, et al., Clustered gamma-protocadherins regulate cortical interneuron programmed cell death. Elife. 2020 Jul 7;9:e55374
Assay type: Immunohistochemistry
MGI Accession ID: MGI:7713225
Gene symbol: Casp3
Gene name: caspase 3
Results
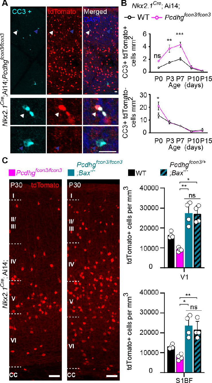
Specimen 5A Nkx2.1Cre;Ai14;Pcdhgfcon3/fcon3: postnatal day 7; Gt(ROSA)26Sortm14(CAG-tdTomato)Hze/Gt(ROSA)26Sor+, Pcdhgtm2Xzw/Pcdhgtm2Xzw, Tg(Nkx2-1-cre)2Sand/0 (more )
Note: Conditional mutant. Double labeled: blue/white - Casp3; red - tdTomato.
Structure Cell Type Level Pattern Image Note
TS28: cerebral cortex inhibitory interneuron Present Regionally restricted 5A CC3 + , 5A Merged Similarly to their wild type littermates, Nkx2.1<cre>;Ai14;Pcdh<fcon3/fcon3> homozygous mice displayed a wave of programmed cell death peaking at P7. Casp3+;tdTomato+ were observed in the mutant cortex. However, the mutant mice had significantly higher numbers of tdTomato+/Casp3+ cells compared to controls.
TS28: cerebral cortex Present Regionally restricted 5A CC3 + , 5A Merged Expression was also observed in Casp3+ cells that were tdTomato negative, un-recombined cells that would notably include pyramidal cells, CGE-derived cortex inhibitory neurons, and glial cells. No significant difference in the number of Casp3+/tdTomato- cells was observed between genotypes.

Specimen not shown P7; Nkx2.1Cre;Ai14;WT: postnatal day 7; Gt(ROSA)26Sortm14(CAG-tdTomato)Hze/Gt(ROSA)26Sor+, Tg(Nkx2-1-cre)2Sand/0 (more )
Note: Conditional mutant.
Structure Cell Type Level Pattern Image Note
TS28: cerebral cortex inhibitory interneuron Present Regionally restricted A wave of programmed cell death starts at ~P0, peaks at P7, and ends at ~P15.

Specimen not shown P0; Nkx2.1Cre;Ai14;Pcdhgfcon3/fcon3: postnatal day 0; Gt(ROSA)26Sortm14(CAG-tdTomato)Hze/Gt(ROSA)26Sor+, Pcdhgtm2Xzw/Pcdhgtm2Xzw, Tg(Nkx2-1-cre)2Sand/0 (more )
Note: Conditional mutant.
Structure Cell Type Level Pattern Image Note
TS27: cerebral cortex inhibitory interneuron Present Regionally restricted Similarly to their wild type littermates, Nkx2.1<cre>;Ai14;Pcdh<fcon3/fcon3> homozygous mice displayed a wave of programmed cell death. Casp3+;tdTomato+ cells were observed in the mutant cortex.
TS27: cerebral cortex Present Regionally restricted Expression was also observed in Casp3+ cells that were tdTomato negative, un-recombined cells that would notably include pyramidal cells, CGE-derived cortex inhibitory neurons, and glial cells. A small, but significant, difference in the number of Casp3+/tdTomato- cells was observed between genotypes at P0.

Specimen not shown P0; Nkx2.1Cre;Ai14;WT: postnatal day 0; Gt(ROSA)26Sortm14(CAG-tdTomato)Hze/Gt(ROSA)26Sor+, Tg(Nkx2-1-cre)2Sand/0 (more )
Note: Conditional mutant.
Structure Cell Type Level Pattern Image Note
TS27: cerebral cortex inhibitory interneuron Present Regionally restricted A wave of programmed cell death starts at ~P0, peaks at P7, and ends at ~P15.

Specimen not shown P3; Nkx2.1Cre;Ai14;Pcdhgfcon3/fcon3: postnatal day 3; Gt(ROSA)26Sortm14(CAG-tdTomato)Hze/Gt(ROSA)26Sor+, Pcdhgtm2Xzw/Pcdhgtm2Xzw, Tg(Nkx2-1-cre)2Sand/0 (more )
Note: Conditional mutant.
Structure Cell Type Level Pattern Image Note
TS27: cerebral cortex inhibitory interneuron Present Regionally restricted Similarly to their wild type littermates, Nkx2.1<cre>;Ai14;Pcdh<fcon3/fcon3> homozygous mice displayed a wave of programmed cell death. Casp3+;tdTomato+ cells were observed in the mutant cortex. However, the mutant mice had significantly higher numbers of tdTomato+/Casp3+ cells compared to controls.
TS27: cerebral cortex Present Regionally restricted Expression was also observed in Casp3+ cells that were tdTomato negative, un-recombined cells that would notably include pyramidal cells, CGE-derived cortex inhibitory neurons, and glial cells. No significant difference in the number of Casp3+/tdTomato- cells was observed between genotypes.

Specimen not shown P3; Nkx2.1Cre;Ai14;WT: postnatal day 3; Gt(ROSA)26Sortm14(CAG-tdTomato)Hze/Gt(ROSA)26Sor+, Tg(Nkx2-1-cre)2Sand/0 (more )
Note: Conditional mutant.
Structure Cell Type Level Pattern Image Note
TS27: cerebral cortex inhibitory interneuron Present Regionally restricted A wave of programmed cell death starts at ~P0, peaks at P7, and ends at ~P15.

Specimen not shown P10; Nkx2.1Cre;Ai14;Pcdhgfcon3/fcon3: postnatal day 10; Gt(ROSA)26Sortm14(CAG-tdTomato)Hze/Gt(ROSA)26Sor+, Pcdhgtm2Xzw/Pcdhgtm2Xzw, Tg(Nkx2-1-cre)2Sand/0 (more )
Note: Conditional mutant.
Structure Cell Type Level Pattern Image Note
TS28: cerebral cortex inhibitory interneuron Present Regionally restricted Similarly to their wild type littermates, Nkx2.1<cre>;Ai14;Pcdh<fcon3/fcon3> homozygous mice displayed a wave of programmed cell death. Casp3+;tdTomato+ cells were observed in the mutant cortex.
TS28: cerebral cortex Present Regionally restricted Expression was also observed in Casp3+ cells that were tdTomato negative, un-recombined cells that would notably include pyramidal cells, CGE-derived cortex inhibitory neurons, and glial cells. No significant difference in the number of Casp3+/tdTomato- cells was observed between genotypes.

Specimen not shown P10; Nkx2.1Cre;Ai14;WT: postnatal day 10; Gt(ROSA)26Sortm14(CAG-tdTomato)Hze/Gt(ROSA)26Sor+, Tg(Nkx2-1-cre)2Sand/0 (more )
Note: Conditional mutant.
Structure Cell Type Level Pattern Image Note
TS28: cerebral cortex inhibitory interneuron Present Regionally restricted A wave of programmed cell death starts at ~P0, peaks at P7, and ends at ~P15.

Specimen not shown P15; Nkx2.1Cre;Ai14;Pcdhgfcon3/fcon3: postnatal day 15; Gt(ROSA)26Sortm14(CAG-tdTomato)Hze/Gt(ROSA)26Sor+, Pcdhgtm2Xzw/Pcdhgtm2Xzw, Tg(Nkx2-1-cre)2Sand/0 (more )
Note: Conditional mutant.
Structure Cell Type Level Pattern Image Note
TS28: cerebral cortex inhibitory interneuron Ambiguous

Specimen not shown P15; Nkx2.1Cre;Ai14;WT: postnatal day 15; Gt(ROSA)26Sortm14(CAG-tdTomato)Hze/Gt(ROSA)26Sor+, Tg(Nkx2-1-cre)2Sand/0 (more )
Note: Conditional mutant.
Structure Cell Type Level Pattern Image Note
TS28: cerebral cortex inhibitory interneuron Ambiguous A wave of programmed cell death starts at ~P0, peaks at P7, and ends at ~P15.


Contributing Projects:
Mouse Genome Database (MGD), Gene Expression Database (GXD), Mouse Models of Human Cancer database (MMHCdb) (formerly Mouse Tumor Biology (MTB)), Gene Ontology (GO)
Citing These Resources
Funding Information
Warranty Disclaimer, Privacy Notice, Licensing, & Copyright
Send questions and comments to User Support.
last database update
03/24/2026
MGI 6.24
The Jackson Laboratory