About   Help   FAQ
Gene Expression Data
Assay Details
Assay
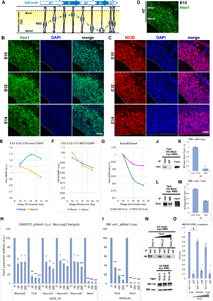
Reference: J:349790 Shimojo H, et al., The Neurog2-Tbr2 axis forms a continuous transition to the neurogenic gene expression state in neural stem cells. Dev Cell. 2024 May 14;
Assay type: Immunohistochemistry
MGI Accession ID: MGI:7662535
Gene symbol: Hes1
Gene name: hes family bHLH transcription factor 1
Antibody: anti-Hes1
Detection system: Secondary antibody
Results
Specimen 1B E10: embryonic day 10.0 (more )
Structure Level Pattern Image Note
TS16: telencephalon ventricular layer Present Regionally restricted 1B E10 merge , 1B E10 Hes1 Expression in salt-and-pepper pattern throughout ventricular zone.

Specimen 1B E12: embryonic day 12.0 (more )
Structure Level Pattern Image Note
TS20: cerebral cortex ventricular layer Weak Regionally restricted 1B E12 Hes1 , 1B E12 merge Expression decreased in apical regions.

Specimen 1B E14: embryonic day 14.0 (more )
Structure Level Pattern Image Note
TS22: cerebral cortex ventricular layer Weak Regionally restricted 1B E14 Hes1 , 1B E14 merge Expression decreased in apical regions.

Specimen 1D: embryonic day 10.0 (more )
Structure Level Pattern Image Note
TS16: telencephalon ventricular layer Present Regionally restricted 1D Expression in salt-and-pepper pattern throughout ventricular zone.


Contributing Projects:
Mouse Genome Database (MGD), Gene Expression Database (GXD), Mouse Models of Human Cancer database (MMHCdb) (formerly Mouse Tumor Biology (MTB)), Gene Ontology (GO)
Citing These Resources
Funding Information
Warranty Disclaimer, Privacy Notice, Licensing, & Copyright
Send questions and comments to User Support.
last database update
12/30/2025
MGI 6.24
The Jackson Laboratory