About   Help   FAQ
Gene Expression Data
Assay Details
Assay
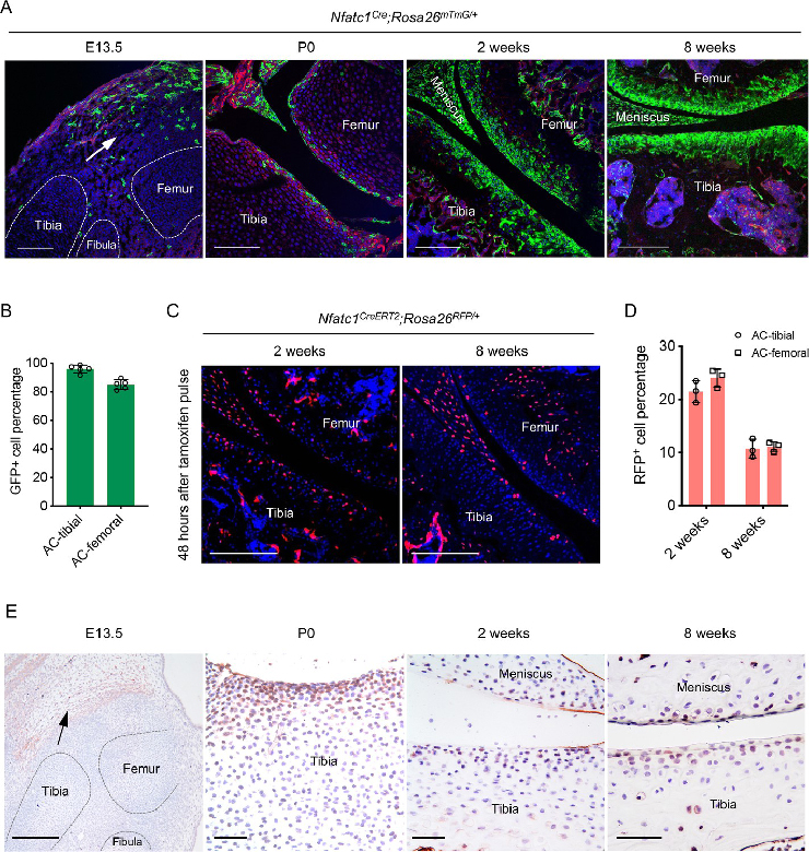
Reference: J:348893 Zhang F, et al., NFATc1 marks articular cartilage progenitors and negatively determines articular chondrocyte differentiation. Elife. 2023 Feb 15;12
Assay type: Immunohistochemistry
MGI Accession ID: MGI:7661138
Gene symbol: Nfatc1
Gene name: nuclear factor of activated T cells, cytoplasmic, calcineurin dependent 1
Results
Specimen 1E E13.5: embryonic day 13.5 (more )
Structure Level Pattern Image Note
TS21: knee joint primordium Present Regionally restricted 1E E13.5 Expression in articular cartilage.

Specimen 1E P0: postnatal day 0 (more )
Structure Level Pattern Image Note
TS27: knee joint Present Regionally restricted 1E P0 Expression in articular cartilage.

Specimen 1E 2 weeks: postnatal week 2 (more )
Structure Level Pattern Image Note
TS28: knee joint Present Regionally restricted 1E 2 weeks Expression in articular cartilage.

Specimen 1E 8 weeks: postnatal week 8 (more )
Structure Level Pattern Image Note
TS28: knee joint Present Regionally restricted 1E 8 weeks Expression in articular cartilage.


Contributing Projects:
Mouse Genome Database (MGD), Gene Expression Database (GXD), Mouse Models of Human Cancer database (MMHCdb) (formerly Mouse Tumor Biology (MTB)), Gene Ontology (GO)
Citing These Resources
Funding Information
Warranty Disclaimer, Privacy Notice, Licensing, & Copyright
Send questions and comments to User Support.
last database update
12/30/2025
MGI 6.24
The Jackson Laboratory