About   Help   FAQ
Gene Expression Data
Assay Details
Assay
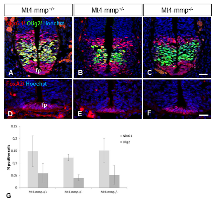
Reference: J:250407 Blanco MJ, et al., Developmental expression of membrane type 4-matrix metalloproteinase (Mt4-mmp/Mmp17) in the mouse embryo. PLoS One. 2017;12(9):e0184767
Assay type: Immunohistochemistry
MGI Accession ID: MGI:7647171
Gene symbol: Nkx6-1
Gene name: NK6 homeobox 1
Antibody: anti-Nkx6-1 (F55A10)
Detection system: Secondary antibody coupled to Alexa Fluor 594
Results
Specimen S2A: embryonic day 10.5 (more )
Note: Double labeled: red - Nkx6-1; green - Olig2 (assay MGI:7647172).
Structure Level Pattern Image Note
TS17: neural tube Present S2A

Specimen S2B: embryonic day 10.5; Mmp17tm1Ski/Mmp17+ (more )
Note: Double labeled: red - Nkx6-1; green - Olig2 (assay MGI:7647172).
Structure Level Pattern Image Note
TS17: neural tube Present S2B

Specimen S2C: embryonic day 10.5; Mmp17tm1Ski/Mmp17tm1Ski (more )
Note: Double labeled: red - Nkx6-1; green - Olig2 (assay MGI:7647172).
Structure Level Pattern Image Note
TS17: neural tube Present S2C


Contributing Projects:
Mouse Genome Database (MGD), Gene Expression Database (GXD), Mouse Models of Human Cancer database (MMHCdb) (formerly Mouse Tumor Biology (MTB)), Gene Ontology (GO)
Citing These Resources
Funding Information
Warranty Disclaimer, Privacy Notice, Licensing, & Copyright
Send questions and comments to User Support.
last database update
12/30/2025
MGI 6.24
The Jackson Laboratory