About   Help   FAQ
Gene Expression Data
Assay Details
Assay
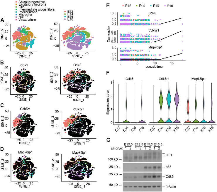
Reference: J:347592 Fei Q, et al., Timing dependent neuronal migration is regulated by Cdk5-mediated phosphorylation of JIP1. Front Cell Dev Biol. 2024;12:1371568
Assay type: Western blot
MGI Accession ID: MGI:7643917
Gene symbol: Cdk5
Gene name: cyclin dependent kinase 5
Antibody: Anti-Cdk5 (C-8) (sc-173)
Detection system: Secondary antibody coupled to horseradish peroxidase
Results
Image: 1G Cdk5 ©

 Sample Information Bands Other Sample Information
Lane AgeStructure Size Not Specified Genetic BackgroundMutant Allele(s)Sex
E10.5 1 E10.5 TS17: brain Absent Not Specified Not Specified
E10.5 2 E10.5 TS17: brain Absent Not Specified Not Specified
E12.5 1 E12.5 TS20: brain Absent Not Specified Not Specified
E12.5 2 E12.5 TS20: brain Absent Not Specified Not Specified
E15.5 1 E15.5 TS23: brain Present Not Specified Not Specified
E15.5 2 E15.5 TS23: brain Present Not Specified Not Specified
E18.5 1 E18.5 TS26: brain Present Not Specified Not Specified
E18.5 2 E18.5 TS26: brain Present Not Specified Not Specified

Contributing Projects:
Mouse Genome Database (MGD), Gene Expression Database (GXD), Mouse Models of Human Cancer database (MMHCdb) (formerly Mouse Tumor Biology (MTB)), Gene Ontology (GO)
Citing These Resources
Funding Information
Warranty Disclaimer, Privacy Notice, Licensing, & Copyright
Send questions and comments to User Support.
last database update
12/09/2025
MGI 6.24
The Jackson Laboratory