About   Help   FAQ
Gene Expression Data
Assay Details
Assay
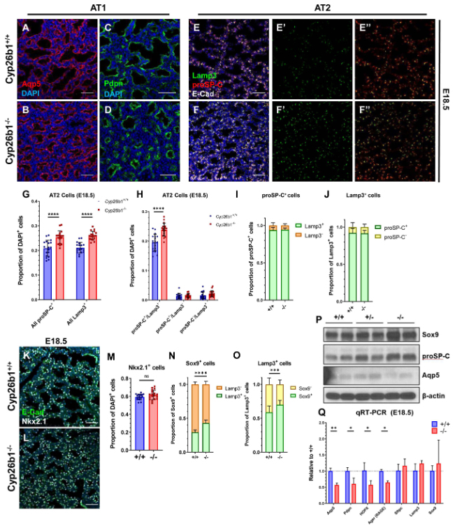
Reference: J:291486 Daniel E, et al., Cyp26b1 is an essential regulator of distal airway epithelial differentiation during lung development. Development. 2020 Feb 20;147(4):dev181560
Assay type: RT-PCR
MGI Accession ID: MGI:7623812
Gene symbol: Ager
Gene name: advanced glycosylation end product-specific receptor
Probe: Ager_RT-F, Ager_RT-R
Probe preparation: labelled with SYBR green
Assay notes: Quantitative RT-PCR. Relative expression was normalized to Ppib and standardized to the +/+ sample.
Results
 Sample Information Bands Other Sample Information
Lane AgeStructure Size Not Specified Amount Genetic BackgroundMutant Allele(s)Sex
+/+ E18.5 TS26: lung Present Not Specified involves: C57BL/6J * CD-1 Not Specified
-/- E18.5 TS26: lung Present (a) Not Specified involves: C57BL/6J * CD-1 Cyp26b1em1Oncl/Cyp26b1em1OnclNot Specified
Notes:
(a) Expression level was decreased ~40% in the mutant lung.

Contributing Projects:
Mouse Genome Database (MGD), Gene Expression Database (GXD), Mouse Models of Human Cancer database (MMHCdb) (formerly Mouse Tumor Biology (MTB)), Gene Ontology (GO)
Citing These Resources
Funding Information
Warranty Disclaimer, Privacy Notice, Licensing, & Copyright
Send questions and comments to User Support.
last database update
03/31/2026
MGI 6.24
The Jackson Laboratory