About   Help   FAQ
Gene Expression Data
Assay Details
Assay
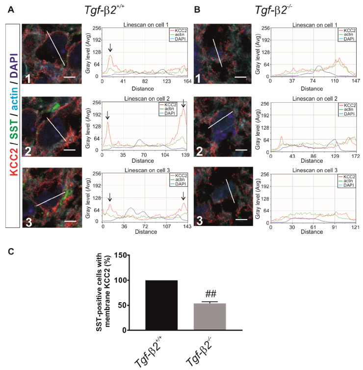
Reference: J:332092 Rigkou A, et al., TGF-beta2 Regulates Transcription of the K(+)/Cl(-) Cotransporter 2 (KCC2) in Immature Neurons and Its Phosphorylation at T1007 in Differentiated Neurons. Cells. 2022 Nov 30;11(23)
Assay type: Immunohistochemistry
MGI Accession ID: MGI:7562097
Gene symbol: Slc12a5
Gene name: solute carrier family 12, member 5
Antibody: anti-KCC2 (07-432)
Detection system: Secondary antibody coupled to Alexa Fluor 568
Results
Specimen 6A: embryonic day 18.5 (more )
Note: Triple labeled: red - Slc12a5; green - Sst (assay MGI:7562096); turquoise - phalloidin (actin).
Structure Level Pattern Image Note
TS26: brainstem nucleus Present Regionally restricted 6A2 , 6A1 , 6A3 Expressed in the periphery (plasma membrane) of pre-botzinger neurons.

Specimen 6B: embryonic day 18.5; Tgfb2tm1Doe/Tgfb2tm1Doe (more )
Note: Triple labeled: red - Slc12a5; green - Sst (assay MGI:7562096); turquoise - phalloidin (actin).
Structure Level Pattern Image Note
TS26: brainstem nucleus Present Regionally restricted 6B2 , 6B1 , 6B3 Predominantly intracellular expression in the pre-botzinger neurons. The number of cells exhibiting membrane expression was significantly reduced.


Contributing Projects:
Mouse Genome Database (MGD), Gene Expression Database (GXD), Mouse Models of Human Cancer database (MMHCdb) (formerly Mouse Tumor Biology (MTB)), Gene Ontology (GO)
Citing These Resources
Funding Information
Warranty Disclaimer, Privacy Notice, Licensing, & Copyright
Send questions and comments to User Support.
last database update
12/30/2025
MGI 6.24
The Jackson Laboratory