About   Help   FAQ
Gene Expression Data
Assay Details
Assay
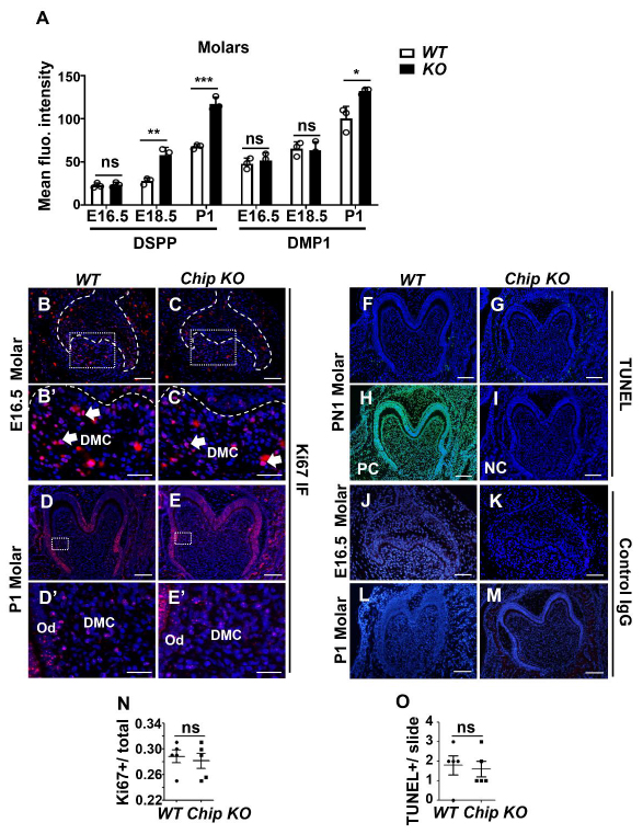
Reference: J:336094 Zheng H, et al., CHIP inhibits odontoblast differentiation through promoting DLX3 polyubiquitylation and degradation. Development. 2023 May 15;150(10):dev200848
Assay type: Immunohistochemistry
MGI Accession ID: MGI:7532629
Gene symbol: Mki67
Gene name: antigen identified by monoclonal antibody Ki 67
Antibody: Anti-Ki67 (NB110-89717)
Detection system: Secondary antibody coupled to Alexa Fluor 594
Results
Specimen S7B: embryonic day 16.5 (more )
Structure Cell Type Level Pattern Image Note
TS24: molar mesenchyme mesenchymal cell Present Regionally restricted S7B' , S7B Cell proliferation was measured in molar mesenchyme.

Specimen S7C: embryonic day 16.5; Stub1tm1Cpat/Stub1tm1Cpat (more )
Structure Cell Type Level Pattern Image Note
TS24: molar mesenchyme mesenchymal cell Present Regionally restricted S7C' , S7C Cell proliferation in mutant molar mesenchyme was comparable with controls.

Specimen S7D: postnatal day 1 (more )
Structure Cell Type Level Pattern Image Note
TS27: molar mesenchyme mesenchymal cell Present Regionally restricted S7D , S7D' Cell proliferation was measured in molar mesenchyme.

Specimen S7E: postnatal day 1; Stub1tm1Cpat/Stub1tm1Cpat (more )
Structure Cell Type Level Pattern Image Note
TS27: molar mesenchyme mesenchymal cell Present Regionally restricted S7E , S7E' Cell proliferation in mutant molar mesenchyme was comparable with controls.


Contributing Projects:
Mouse Genome Database (MGD), Gene Expression Database (GXD), Mouse Models of Human Cancer database (MMHCdb) (formerly Mouse Tumor Biology (MTB)), Gene Ontology (GO)
Citing These Resources
Funding Information
Warranty Disclaimer, Privacy Notice, Licensing, & Copyright
Send questions and comments to User Support.
last database update
04/14/2026
MGI 6.24
The Jackson Laboratory