About   Help   FAQ
Gene Expression Data
Assay Details
Assay
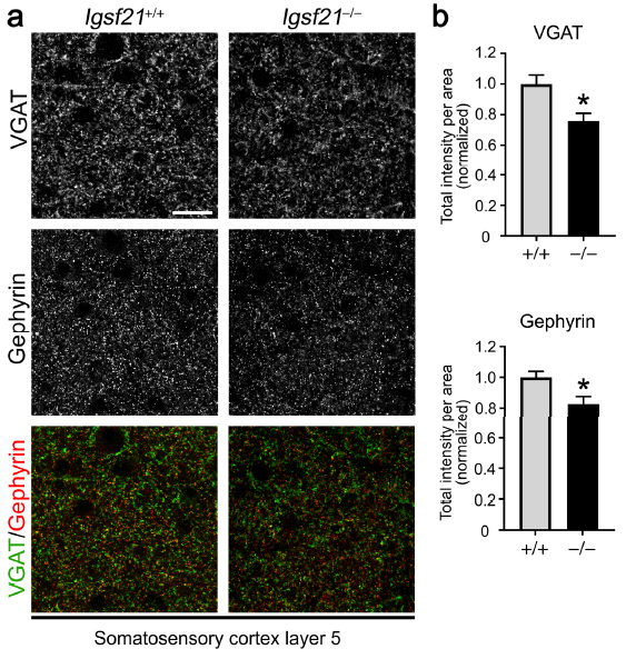
Reference: J:249826 Tanabe Y, et al., IgSF21 promotes differentiation of inhibitory synapses via binding to neurexin2alpha. Nat Commun. 2017 Sep 01;8(1):408
Assay type: Immunohistochemistry
MGI Accession ID: MGI:7506608
Gene symbol: Slc32a1
Gene name: solute carrier family 32 (GABA vesicular transporter), member 1
Antibody: anti-VGAT (131 003)
Detection system: Secondary antibody coupled to Alexa Fluor
Results
Specimen 5a VGAT Dorsal CA1 Igsf21+/+: postnatal week 4 (more )
Structure Level Pattern Image Note
TS28: CA1 pyramidal cell layer Present 5a VGAT Igsf21+/+ S. pyr. , 5a VGAT Igsf21+/+(upper)
TS28: CA1 stratum radiatum Present 5a VGAT Igsf21+/+(upper) , 5a VGAT Igsf21+/+ S. rad.

Specimen 5a VGAT Dorsal CA1 Igsf21-/-: postnatal week 4; Igsf21tm2a(EUCOMM)Hmgu/Igsf21tm2a(EUCOMM)Hmgu (more )
Structure Level Pattern Image Note
TS28: CA1 pyramidal cell layer Present 5a VGAT Igsf21-/- (upper) , 5a VGAT Igsf21-/- S. pyr. Expression unchanged compared to wild type.
TS28: CA1 stratum radiatum Weak 5a VGAT Igsf21-/- S. rad. , 5a VGAT Igsf21-/- (upper) Expression 20% lower compared to wild type.

Specimen 5d VGAT Ventral CA1 Igsf21+/+: postnatal week 4 (more )
Structure Level Pattern Image Note
TS28: CA1 pyramidal cell layer Present 5d VGAT Igsf21+/+ S. pyr. , 5d VGAT Igsf21+/+ (upper)
TS28: CA1 stratum radiatum Present 5d VGAT Igsf21+/+ (upper) , 5d VGAT Igsf21+/+ S. rad.

Specimen 5d VGAT Ventral CA1 Igsf21-/-: postnatal week 4; Igsf21tm2a(EUCOMM)Hmgu/Igsf21tm2a(EUCOMM)Hmgu (more )
Structure Level Pattern Image Note
TS28: CA1 pyramidal cell layer Present 5d VGAT Igsf21-/- S. pyr. , 5d VGAT Igsf21-/- (upper) Expression unchanged compared to wild type.
TS28: CA1 stratum radiatum Weak 5d VGAT Igsf21-/- (upper) , 5d VGAT Igsf21-/- S. rad. Expression 20% lower compared to wild type.

Specimen S9a VGAT Igsf21+/+: postnatal week 4 (more )
Note: Double labeled: green - Slc32a1 (VGAT); red - Gphn (assay MGI:7506612).
Structure Level Pattern Image Note
TS28: cortical layer V Present S9a Igsf21+/+ VGAT , S9a Igsf21+/+ (merged)
TS28: somatosensory cortex Present S9a Igsf21+/+ VGAT , S9a Igsf21+/+ (merged)

Specimen S9a VGAT Igsf21-/-: postnatal week 4; Igsf21tm2a(EUCOMM)Hmgu/Igsf21tm2a(EUCOMM)Hmgu (more )
Note: Double labeled: green - Slc32a1 (VGAT); red - Gphn (assay MGI:7506612).
Structure Level Pattern Image Note
TS28: cortical layer V Weak S9a Igsf21-/- (merged) , S9a Igsf21-/- VGAT Expression significantly decreased compared to wild type.
TS28: somatosensory cortex Weak S9a Igsf21-/- (merged) , S9a Igsf21-/- VGAT Expression significantly decreased compared to wild type.


Contributing Projects:
Mouse Genome Database (MGD), Gene Expression Database (GXD), Mouse Models of Human Cancer database (MMHCdb) (formerly Mouse Tumor Biology (MTB)), Gene Ontology (GO)
Citing These Resources
Funding Information
Warranty Disclaimer, Privacy Notice, Licensing, & Copyright
Send questions and comments to User Support.
last database update
01/20/2026
MGI 6.24
The Jackson Laboratory