About   Help   FAQ
Gene Expression Data
Assay Details
Assay
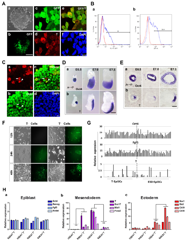
Reference: J:235456 Song L, et al., Dynamic Heterogeneity of Brachyury in Mouse Epiblast Stem Cells Mediates Distinct Response to Extrinsic Bone Morphogenetic Protein (BMP) Signaling. J Biol Chem. 2016 Jul 15;291(29):15212-25
Assay type: RNA in situ
MGI Accession ID: MGI:7488066
Gene symbol: Pou5f1
Gene name: POU domain, class 5, transcription factor 1
Probe: Oct4 probe
Probe preparation: Antisense RNA
Results
Specimen 1Da E6.5: embryonic day 6.5 (more )
Structure Level Pattern Image Note
TS9: embryo Present Regionally restricted 1Da E6.5 Expression in epiblast.

Specimen 1Da E7.0: embryonic day 7.0 (more )
Structure Level Pattern Image Note
TS10: embryo Present Regionally restricted 1Da E7.0 Expression in epiblast.

Specimen 1Da E7.5: embryonic day 7.5 (more )
Structure Level Pattern Image Note
TS11: embryo Present Regionally restricted 1Da E7.5 Expression in epiblast.

Specimen 1Ea E6.5: embryonic day 6.5 (more )
Structure Level Pattern Image Note
TS9: embryo Present Regionally restricted 1Ea E6.5 Co-expression with T in posterior part of embryo.

Specimen 1Ea E7.0: embryonic day 7.0 (more )
Structure Level Pattern Image Note
TS10: embryo Present Regionally restricted 1Ea E7.0 Co-expression with T in posterior part of embryo.

Specimen 1Ea E7.5: embryonic day 7.5 (more )
Structure Level Pattern Image Note
TS11: embryo Present Regionally restricted 1Ea E7.5 Co-expression with T in posterior part of embryo.


Contributing Projects:
Mouse Genome Database (MGD), Gene Expression Database (GXD), Mouse Models of Human Cancer database (MMHCdb) (formerly Mouse Tumor Biology (MTB)), Gene Ontology (GO)
Citing These Resources
Funding Information
Warranty Disclaimer, Privacy Notice, Licensing, & Copyright
Send questions and comments to User Support.
last database update
12/30/2025
MGI 6.24
The Jackson Laboratory