About   Help   FAQ
Gene Expression Data
Assay Details
Assay
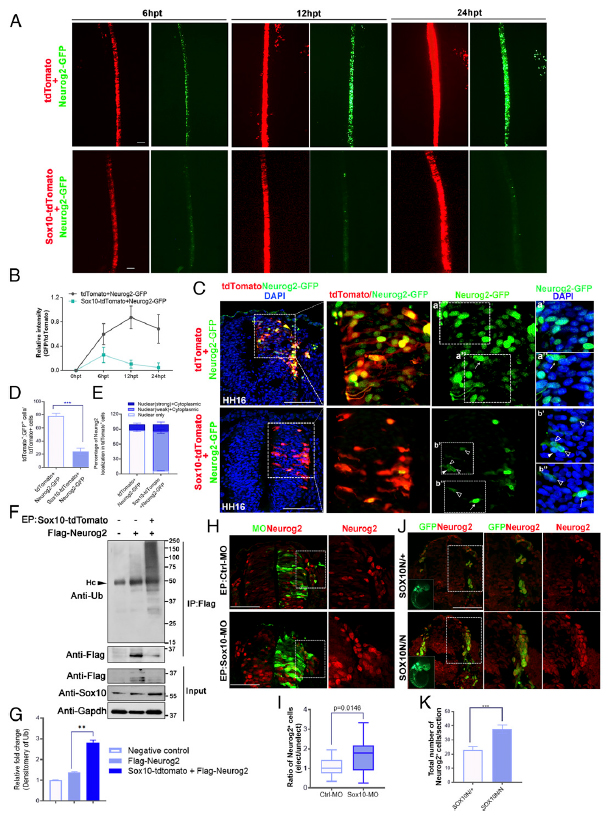
Reference: J:285812 Liu JA, et al., Fbxo9 functions downstream of Sox10 to determine neuron-glial fate choice in the dorsal root ganglia through Neurog2 destabilization. Proc Natl Acad Sci U S A. 2020 Feb 25;117(8):4199-4210
Assay type: Immunohistochemistry
MGI Accession ID: MGI:7471139
Gene symbol: Neurog2
Gene name: neurogenin 2
Antibody: Anti-Neurog2
Results
Specimen 2J Sox10N/+: embryonic day 9.5; Sox10tm1Ngan/Sox10+ (more )
Note: Double labeled: red - Neurog2; green - Sox10 reporter (assay MGI:7470949).
Structure Level Pattern Image Note
TS15: migrating neural crest Present 2J Sox10N/+ boxed Neurog2 , 2J Sox10N/+ GFP/Neurog2 , 2J Sox10N/+ boxed GFP/Neurog2

Specimen 2J Sox10N/N: embryonic day 9.5; Sox10tm1Ngan/Sox10tm1Ngan (more )
Note: Double labeled: red - Neurog2; green - Sox10 reporter (assay MGI:7470949).
Structure Level Pattern Image Note
TS15: migrating neural crest Present 2J Sox10N/N boxed GFP/Neurog2 , 2J Sox10N/N boxed Neurog2 , 2J Sox10N/N GFP/Neurog2 An increase in the number of Neurog2-positive migratory neural crest cells was noted in the mutant compared with the heterozygote.


Contributing Projects:
Mouse Genome Database (MGD), Gene Expression Database (GXD), Mouse Models of Human Cancer database (MMHCdb) (formerly Mouse Tumor Biology (MTB)), Gene Ontology (GO)
Citing These Resources
Funding Information
Warranty Disclaimer, Privacy Notice, Licensing, & Copyright
Send questions and comments to User Support.
last database update
12/30/2025
MGI 6.24
The Jackson Laboratory