About   Help   FAQ
Gene Expression Data
Assay Details
Assay
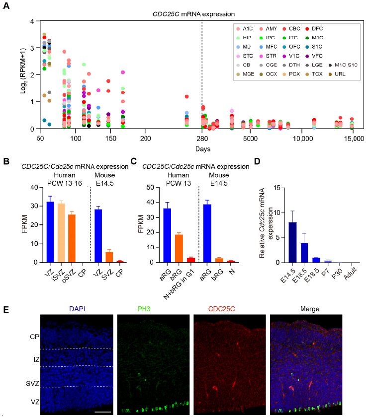
Reference: J:332876 Zhou X, et al., Downregulation of CDC25C in NPCs Disturbed Cortical Neurogenesis. Int J Mol Sci. 2023 Jan 12;24(2)
Assay type: Immunohistochemistry
MGI Accession ID: MGI:7468938
Gene symbol: Cdc25c
Gene name: cell division cycle 25C
Antibody: anti-Cdc25c (H-6; sc-13138)
Detection system: Secondary antibody
Results
Specimen 1E: embryonic day 14.5 (more )
Note: Double labeled: red - Cdc25c; green - PH3.
Structure Level Pattern Image Note
TS22: cerebral cortex Present Single cells 1E Merge , 1E CDC25C Expression is enriched in apical precursors undergoing mitosis at the apical ventricular surface.


Contributing Projects:
Mouse Genome Database (MGD), Gene Expression Database (GXD), Mouse Models of Human Cancer database (MMHCdb) (formerly Mouse Tumor Biology (MTB)), Gene Ontology (GO)
Citing These Resources
Funding Information
Warranty Disclaimer, Privacy Notice, Licensing, & Copyright
Send questions and comments to User Support.
last database update
03/24/2026
MGI 6.24
The Jackson Laboratory