About   Help   FAQ
Gene Expression Data
Assay Details
Assay
Reference: J:335085 Baral K, et al., APJ+ cells in the SHF contribute to the cells of aorta and pulmonary trunk through APJ signaling. Dev Biol. 2023 Apr 8;498:77-86
Assay type: Immunohistochemistry
MGI Accession ID: MGI:7467519
Gene symbol: Tnnt2
Gene name: troponin T2, cardiac
Antibody: CT3
Detection system: Secondary antibody
Results
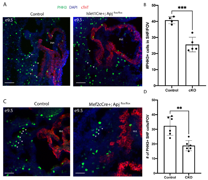
Specimen 4A Control: embryonic day 9.5; Aplnrtm1.2Tq/Aplnrtm1.2Tq (more )
Note: Double labeled: red - cTnT (Tnnt2); green - phospho-histone-3 (PHH3).
Structure Cell Type Level Pattern Image Note
TS15: secondary heart field cardiac muscle cell Present 4A Control

Specimen 4A Islet1Cre+: embryonic day 9.5; Aplnrtm1.2Tq/Aplnrtm1.2Tq, Isl1tm1(cre)Sev/Isl1+ (more )
Note: Conditional mutant. Double labeled: red - cTnT (Tnnt2); green - phospho-histone-3 (PHH3).
Structure Cell Type Level Pattern Image Note
TS15: secondary heart field cardiac muscle cell Present 4A Islet1Cre+ No difference in number of expressing cells within second heart field region compared with control.

Specimen 4C Control: embryonic day 9.5; Aplnrtm1.2Tq/Aplnrtm1.2Tq (more )
Note: Double labeled: red - cTnT (Tnnt2); green - phospho-histone-3 (PHH3).
Structure Cell Type Level Pattern Image Note
TS15: secondary heart field cardiac muscle cell Present 4C Control

Specimen 4C Mef2cCre+: embryonic day 9.5; Aplnrtm1.2Tq/Aplnrtm1.2Tq, Tg(Mef2c-cre)2Blk/0 (more )
Note: Conditional mutant. Double labeled: red - cTnT (Tnnt2); green - phospho-histone-3 (PHH3).
Structure Cell Type Level Pattern Image Note
TS15: secondary heart field cardiac muscle cell Present 4C Mef3cCre+ No difference in number of expressing cells within second heart field region compared with control.

Specimen S1A Control: embryonic day 9.5; Aplnrtm1.2Tq/Aplnrtm1.2Tq (more )
Note: Double labeled: red - cTnT (Tnnt2); green - TUNEL.
Structure Cell Type Level Pattern Image Note
TS15: secondary heart field cardiac muscle cell Present S1A Control

Specimen S1A Mef2cCre+: embryonic day 9.5; Aplnrtm1.2Tq/Aplnrtm1.2Tq, Tg(Mef2c-cre)2Blk/0 (more )
Note: Conditional mutant. Double labeled: red - cTnT (Tnnt2); green - TUNEL.
Structure Cell Type Level Pattern Image Note
TS15: secondary heart field cardiac muscle cell Present S1A Mef2cCre+

Specimen S2A Control: embryonic day 13.5; Aplnrtm1.2Tq/Aplnrtm1.2Tq (more )
Note: Double labeled: blue - cTnT (Tnnt2); red - VE-Cadherin (Cdh5 assay MGI:7467520).
Structure Cell Type Level Pattern Image Note
TS21: heart cardiac muscle cell Present S2A Control (upper) , S2A Control (middle)

Specimen S2A Mef2cCre+: embryonic day 13.5; Aplnrtm1.2Tq/Aplnrtm1.2Tq, Tg(Mef2c-cre)2Blk/0 (more )
Note: Conditional mutant. Double labeled: blue - cTnT (Tnnt2); red - VE-Cadherin (Cdh5 assay MGI:7467520).
Structure Cell Type Level Pattern Image Note
TS21: heart cardiac muscle cell Present S2A Mef2cCre+ (middle) , S2A Mef2cCre+ (upper)


Contributing Projects:
Mouse Genome Database (MGD), Gene Expression Database (GXD), Mouse Models of Human Cancer database (MMHCdb) (formerly Mouse Tumor Biology (MTB)), Gene Ontology (GO)
Citing These Resources
Funding Information
Warranty Disclaimer, Privacy Notice, Licensing, & Copyright
Send questions and comments to User Support.
last database update
01/28/2026
MGI 6.24
The Jackson Laboratory