About   Help   FAQ
Gene Expression Data
Assay Details
Assay
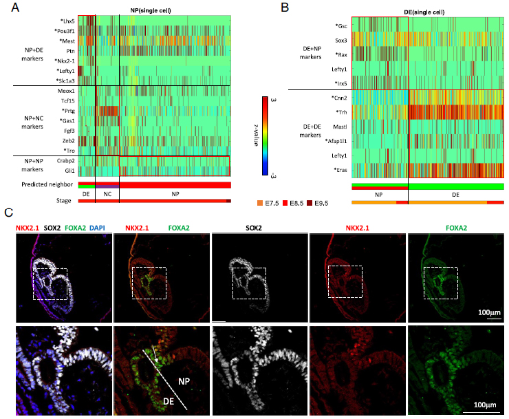
Reference: J:333384 Kim J, et al., Neighbor-specific gene expression revealed from physically interacting cells during mouse embryonic development. Proc Natl Acad Sci U S A. 2023 Jan 10;120(2):e2205371120
Assay type: Immunohistochemistry
MGI Accession ID: MGI:7461077
Gene symbol: Foxa2
Gene name: forkhead box A2
Antibody: anti-FOXA2 (7H4B7)
Detection system: Secondary antibody coupled to Alexa Fluor 488
Results
Specimen 3C: embryonic day 8.25 (more )
Note: Triple labeled: green - Foxa2; white - Sox2 (assay MGI:7461079); red - Nkx2-1 (assay MGI:7461078).
Structure Level Pattern Image Note
TS13: embryo endoderm Present Regionally restricted 3C NKX2.1 FOXA2 bottom , 3C NKX2.1 SOX2 FOXA2 bottom , 3C NKX2.1 SOX2 FOXA2 top , 3C NKX2.1 FOXA2 top , 3C FOXA2 bottom , 3C FOXA2 top Expression is in the definitive endoderm.
TS13: neural tube floor plate Present 3C NKX2.1 FOXA2 bottom , 3C FOXA2 top , 3C NKX2.1 SOX2 FOXA2 top , 3C NKX2.1 SOX2 FOXA2 bottom , 3C FOXA2 bottom , 3C NKX2.1 FOXA2 top


Contributing Projects:
Mouse Genome Database (MGD), Gene Expression Database (GXD), Mouse Models of Human Cancer database (MMHCdb) (formerly Mouse Tumor Biology (MTB)), Gene Ontology (GO)
Citing These Resources
Funding Information
Warranty Disclaimer, Privacy Notice, Licensing, & Copyright
Send questions and comments to User Support.
last database update
01/20/2026
MGI 6.24
The Jackson Laboratory