About   Help   FAQ
Gene Expression Data
Assay Details
Assay
Reference: J:212530 Yien YY, et al., TMEM14C is required for erythroid mitochondrial heme metabolism. J Clin Invest. 2014 Oct;124(10):4294-304
Assay type: RT-PCR
MGI Accession ID: MGI:7450864
Gene symbol: Tmem14c
Gene name: transmembrane protein 14C
Probe: Tmem14c-pA, Tmem14c-pB
Assay notes: Quantitative RT-PCR. Relative expression was normalized to Hprt.
Results
Image: 1D ©

 Sample Information Bands Other Sample Information
Lane AgeStructure Size Not Specified Amount Genetic BackgroundMutant Allele(s)Sex
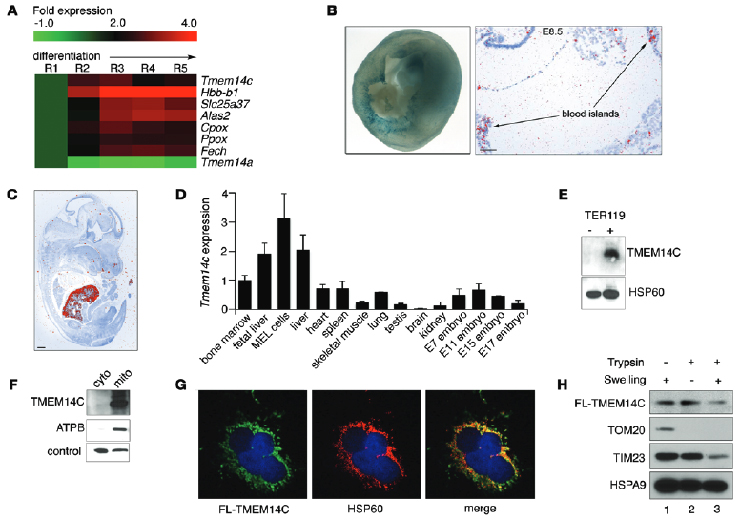
bone marrow P adult TS28: bone marrow Strong Not Specified; total RNA Not Specified Not Specified
fetal liver Tissue age not specified: no data stored
MEL cells Cultured cells: no data stored
liver P adult TS28: liver Strong Not Specified; total RNA Not Specified Not Specified
heart P adult TS28: heart Present Not Specified; total RNA Not Specified Not Specified
spleen P adult TS28: spleen Present Not Specified; total RNA Not Specified Not Specified
skeletal muscle P adult TS28: skeletal muscle Present Not Specified; total RNA Not Specified Not Specified
lung P adult TS28: lung Present Not Specified; total RNA Not Specified Not Specified
testis P adult TS28: testis Present Not Specified; total RNA Not Specified Male
brain P adult TS28: brain Trace Not Specified; total RNA Not Specified Not Specified
kidney P adult TS28: metanephros Present Not Specified; total RNA Not Specified Not Specified
E7 embryo E7.0 (a) TS10: embryo Present Not Specified; total RNA Not Specified Not Specified
E11 embryo E11.0 (a) TS18: embryo Present Not Specified; total RNA Not Specified Not Specified
E15 embryo E15.0 (a) TS23: embryo Present Not Specified; total RNA Not Specified Not Specified
E17 embryo E17.0 (a) TS25: embryo Present Not Specified; total RNA Not Specified Not Specified
Notes:
(a) Age of embryo at noon of plug day not specified in reference.

Contributing Projects:
Mouse Genome Database (MGD), Gene Expression Database (GXD), Mouse Models of Human Cancer database (MMHCdb) (formerly Mouse Tumor Biology (MTB)), Gene Ontology (GO)
Citing These Resources
Funding Information
Warranty Disclaimer, Privacy Notice, Licensing, & Copyright
Send questions and comments to User Support.
last database update
01/28/2026
MGI 6.24
The Jackson Laboratory