About   Help   FAQ
Gene Expression Data
Assay Details
Assay
Reference: J:274134 Javali A, et al., Co-expression of Tbx6 and Sox2 identifies a novel transient neuromesoderm progenitor cell state. Development. 2017 Dec 15;144(24):4522-4529
Assay type: Immunohistochemistry
MGI Accession ID: MGI:7444490
Gene symbol: Tbx6
Gene name: T-box 6
Antibody: Anti-Tbx6
Results
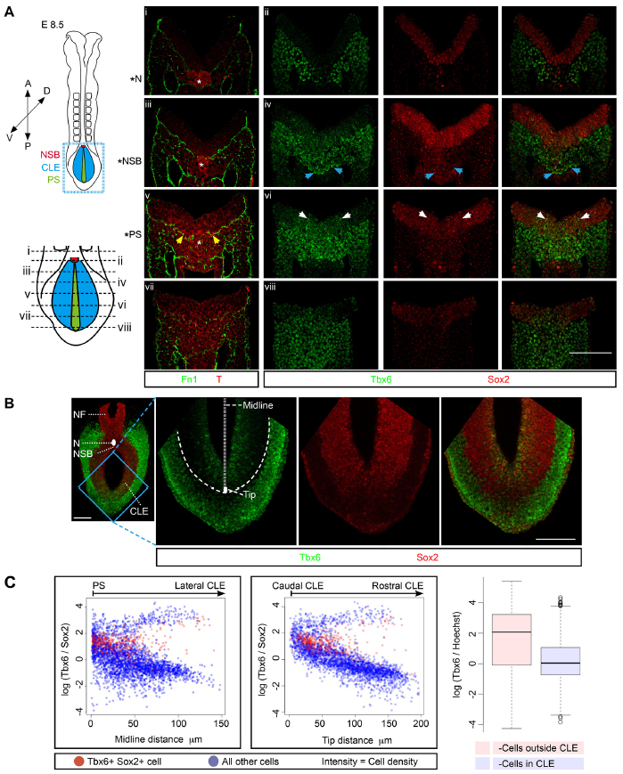
Specimen 1Aii: embryonic day 8.5 (more )
Note: Double labeled: green - Tbx6; red - Sox2 (assay MGI:7444491).
Structure Level Pattern Image Note
TS13: unsegmented mesenchyme Present 1Aii left , 1Aii right

Specimen 1Aiv: embryonic day 8.5 (more )
Note: Double labeled: green - Tbx6; red - Sox2 (assay MGI:7444491).
Structure Level Pattern Image Note
TS13: unsegmented mesenchyme Present 1Aiv right , 1Aiv left
TS13: trunk Present Regionally restricted 1Aiv right , 1Aiv left Expression was detected in the caudal lateral epiblast (CLE).

Specimen 1Avi: embryonic day 8.5 (more )
Note: Double labeled: green - Tbx6; red - Sox2 (assay MGI:7444491).
Structure Level Pattern Image Note
TS13: unsegmented mesenchyme Present 1Avi right , 1Avi left
TS13: trunk Present Regionally restricted 1Avi right , 1Avi left Expression was detected in the caudal lateral epiblast (CLE). Cells co-expressing Sox2 were noted.
TS13: primitive streak Present 1Avi right , 1Avi left Cells co-expressing Sox2 were noted.

Specimen 1Aviii: embryonic day 8.5 (more )
Note: Double labeled: green - Tbx6; red - Sox2 (assay MGI:7444491).
Structure Level Pattern Image Note
TS13: unsegmented mesenchyme Present 1Aviii left , 1Aviii right
TS13: trunk Present Regionally restricted 1Aviii right , 1Aviii left Expression was detected in the caudal lateral epiblast (CLE).

Specimen 1B: embryonic day 8.5 (more )
Note: Double labeled: green - Tbx6; red - Sox2 (assay MGI:7444491).
Structure Level Pattern Image Note
TS13: primitive streak Present Regionally restricted 1B , 1B boxed area right , 1B boxed area left Tbx6+Sox2+ cells were detected near the midline of the primitive streak/caudal lateral epiblast.
TS13: trunk Present Regionally restricted 1B , 1B boxed area right , 1B boxed area left Tbx6+Sox2+ cells were detected near the midline of the primitive streak/caudal lateral epiblast.

Specimen 2 upper: embryonic day 9.5 (more )
Note: Double labeled: green - Tbx6; red - Sox2 (assay MGI:7444491).
Structure Level Pattern Image Note
TS15: tail Present Regionally restricted 2_Top left , 2_Top right Tbx6+Sox2+ neuromesoderm progenitors were detected in the chordo-neural hinge in the tail bud.

Specimen 2 lower: embryonic day 9.5 (more )
Note: Double labeled: green - Tbx6; red - T (assay MGI:7444489).
Structure Level Pattern Image Note
TS15: tail Present Regionally restricted 2_Bottom left , 2_Bottom right Expression was in neuromesoderm progenitors in the chordo-neural hinge in the tail bud.

Specimen 3C: embryonic day 9.5; Tbx6tm2Pa/Tbx6+ (more )
Note: Triple labeled: green - Tbx6; red - Sox2 (assay MGI:7444491); gray - Tbx6 reporter (assay MGI:7444498).
Structure Level Pattern Image Note
TS15: tail Present Regionally restricted 3C merge , 3C Tbx6 Expression was detected in neuromesoderm progenitors.

Specimen S1 left: embryonic day 8.5 (more )
Structure Level Pattern Image Note
TS13: unsegmented mesenchyme Present Regionally restricted S1_E8.5 embryo Expression was detected in presomitic mesoderm in the posterior end of the embryo.

Specimen S1 right: embryonic day 11.5 (more )
Structure Level Pattern Image Note
TS19: tail Present S1_E11.5 tailbud

Specimen S2A1: embryonic day 8.5 (more )
Note: Double labeled: green - Tbx6; red - Sox2 (assay MGI:7444491).
Structure Level Pattern Image Note
TS13: trunk Present Regionally restricted S2A 1 Tbx6+Sox2+ cells were detected near the midline of the caudal lateral epiblast.

Specimen S2A2: embryonic day 8.5 (more )
Note: Double labeled: green - Tbx6; red - Sox2 (assay MGI:7444491).
Structure Level Pattern Image Note
TS13: trunk Present Regionally restricted S2A 2 Tbx6+Sox2+ cells were detected near the midline of the caudal lateral epiblast.

Specimen S2A3: embryonic day 8.5 (more )
Note: Double labeled: green - Tbx6; red - Sox2 (assay MGI:7444491).
Structure Level Pattern Image Note
TS13: trunk Present Regionally restricted S2A 3 Tbx6+Sox2+ cells were detected near the midline of the caudal lateral epiblast.

Specimen S2A4: embryonic day 8.5 (more )
Note: Double labeled: green - Tbx6; red - Sox2 (assay MGI:7444491).
Structure Level Pattern Image Note
TS13: trunk Present Regionally restricted S2A 4 Tbx6+Sox2+ cells were detected near the midline of the caudal lateral epiblast.

Specimen S2A5: embryonic day 8.5 (more )
Note: Double labeled: green - Tbx6; red - Sox2 (assay MGI:7444491).
Structure Level Pattern Image Note
TS13: trunk Present Regionally restricted S2A 5 Tbx6+Sox2+ cells were detected near the midline of the caudal lateral epiblast.

Specimen S6i: embryonic day 7.5 (more )
Note: Double labeled: green - Tbx6; red - Sox2 (assay MGI:7444491).
Structure Level Pattern Image Note
TS11: embryo Present Regionally restricted S6i Tbx6 , S6i merge Rare Tbx6+Sox2+ cells were detected in the node-primitive streak border.

Specimen S6ii: embryonic day 7.5 (more )
Note: Double labeled: green - Tbx6; red - Sox2 (assay MGI:7444491).
Structure Level Pattern Image Note
TS11: embryo Present Regionally restricted S6ii merge , S6ii Tbx6 Rare Tbx6+Sox2+ cells were detected in the node-primitive streak border.

Specimen S6iii: embryonic day 7.5 (more )
Note: Double labeled: green - Tbx6; red - Sox2 (assay MGI:7444491).
Structure Level Pattern Image Note
TS11: embryo Present Regionally restricted S6iii Tbx6 , S6iii merge Rare Tbx6+Sox2+ cells were detected in the node-primitive streak border.


Contributing Projects:
Mouse Genome Database (MGD), Gene Expression Database (GXD), Mouse Models of Human Cancer database (MMHCdb) (formerly Mouse Tumor Biology (MTB)), Gene Ontology (GO)
Citing These Resources
Funding Information
Warranty Disclaimer, Privacy Notice, Licensing, & Copyright
Send questions and comments to User Support.
last database update
01/06/2026
MGI 6.24
The Jackson Laboratory