About   Help   FAQ
Gene Expression Data
Assay Details
Assay
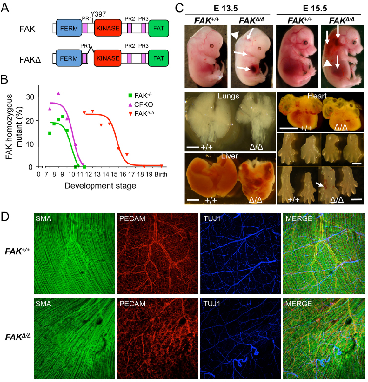
Reference: J:157804 Corsi JM, et al., Autophosphorylation-independent and -dependent functions of focal adhesion kinase during development. J Biol Chem. 2009 Dec 11;284(50):34769-76
Assay type: Immunohistochemistry
MGI Accession ID: MGI:7430738
Gene symbol: Tubb3
Gene name: tubulin, beta 3 class III
Antibody: Anti-Beta III Tubulin (TUJ-1 clone) (MAB1195)
Detection system: Biotinylated secondary antibody/[Strept]avidin
Results
Specimen 1D FAK+/+: embryonic day 14.5 (more )
Note: Triple labeled: blue - TUJ1 (Tubb3); green - SMA (Acta2 assay MGI:7430737); red - Pecam1 (assay MGI:7430735).
Structure Level Pattern Image Note
TS22: skin Present 1D MERGE +/+ , 1D TUJ1 +/+

Specimen 1D FAKdelta/delta: embryonic day 14.5; Ptk2tm1Heen/Ptk2tm1Heen (more )
Note: Triple labeled: blue - TUJ1 (Tubb3); green - SMA (Acta2 assay MGI:7430737); red - Pecam1 (assay MGI:7430735).
Structure Level Pattern Image Note
TS22: skin Present 1D TUJ1 delta/delta , 1D MERGE delta/delta


Contributing Projects:
Mouse Genome Database (MGD), Gene Expression Database (GXD), Mouse Models of Human Cancer database (MMHCdb) (formerly Mouse Tumor Biology (MTB)), Gene Ontology (GO)
Citing These Resources
Funding Information
Warranty Disclaimer, Privacy Notice, Licensing, & Copyright
Send questions and comments to User Support.
last database update
03/24/2026
MGI 6.24
The Jackson Laboratory