| Assay |
|
||||||||||||||||||||||||||||||||||||||||
| Results |
Specimen
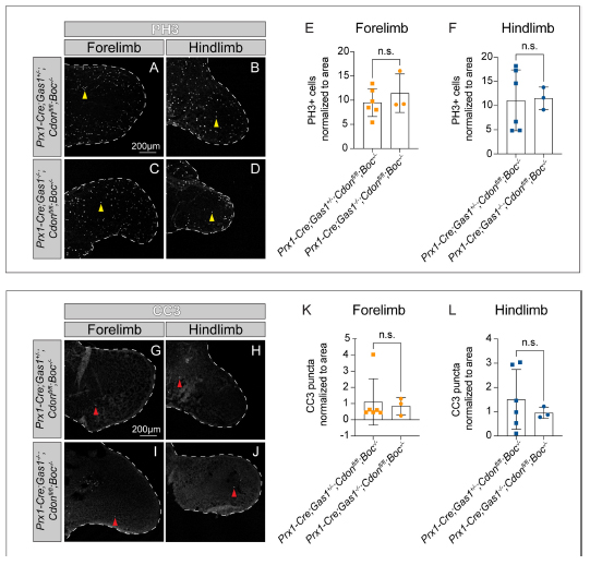
S5G:
embryonic day 11.5; Boctm2Rsk/Boctm2Rsk, Cdontm1c(EUCOMM)Hmgu/Cdontm1c(EUCOMM)Hmgu, Gas1tm2Fan/Gas1+, Tg(Prrx1-cre)1Cjt/0
(more
)
Note: Conditional mutant.
Specimen
S5H:
embryonic day 11.5; Boctm2Rsk/Boctm2Rsk, Cdontm1c(EUCOMM)Hmgu/Cdontm1c(EUCOMM)Hmgu, Gas1tm2Fan/Gas1+, Tg(Prrx1-cre)1Cjt/0
(more
)
Note: Conditional mutant.
Specimen
S5I:
embryonic day 11.5; Boctm2Rsk/Boctm2Rsk, Cdontm1c(EUCOMM)Hmgu/Cdontm1c(EUCOMM)Hmgu, Gas1tm2Fan/Gas1tm2Fan, Tg(Prrx1-cre)1Cjt/0
(more
)
Note: Conditional mutant.
Specimen
S5J:
embryonic day 11.5; Boctm2Rsk/Boctm2Rsk, Cdontm1c(EUCOMM)Hmgu/Cdontm1c(EUCOMM)Hmgu, Gas1tm2Fan/Gas1tm2Fan, Tg(Prrx1-cre)1Cjt/0
(more
)
Note: Conditional mutant.
|
Mouse Genome Database (MGD), Gene Expression Database (GXD), Mouse Models of Human Cancer database (MMHCdb) (formerly Mouse Tumor Biology (MTB)), Gene Ontology (GO) |
||
|
Citing These Resources Funding Information Warranty Disclaimer, Privacy Notice, Licensing, & Copyright Send questions and comments to User Support. |
last database update 03/24/2026 MGI 6.24 |
|
|
|
||