About   Help   FAQ
Gene Expression Data
Assay Details
Assay
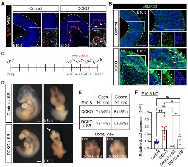
Reference: J:329537 Martinez Traverso IM, et al., LATS1/2 control TGFB-directed epithelial-to-mesenchymal transition in the murine dorsal cranial neuroepithelium through YAP regulation. Development. 2022 Sep 15;149(18):dev200860
Assay type: Immunohistochemistry
MGI Accession ID: MGI:7408392
Gene symbol: Smad3
Gene name: SMAD family member 3
Results
Specimen 5B Control: embryonic day 10.5; Lats1tm1.1Jfm/?, Lats2tm1.1Jfm/? (more )
Structure Level Pattern Image Note
TS17: brain Present 5B Control (inset lower left) , 5B Control , 5B Control (inset lower right) , 5B Control (inset center) , 5B Control (inset upper right)

Specimen 5B DCKO: embryonic day 10.5; E2f1Tg(Wnt1-cre)2Sor/0, Lats1tm1.1Jfm/Lats1tm1.1Jfm, Lats2tm1.1Jfm/Lats2tm1.1Jfm (more )
Note: Conditional mutant.
Structure Level Pattern Image Note
TS17: brain Strong Regionally restricted 5B DCKO , 5B DCKO (inset upper right) , 5B DCKO (insert center) , 5B DCKO (inset lower left) , 5B DCKO (inset lower right) Highly expressed in neural folds compared with control neuroepithelium.


Contributing Projects:
Mouse Genome Database (MGD), Gene Expression Database (GXD), Mouse Models of Human Cancer database (MMHCdb) (formerly Mouse Tumor Biology (MTB)), Gene Ontology (GO)
Citing These Resources
Funding Information
Warranty Disclaimer, Privacy Notice, Licensing, & Copyright
Send questions and comments to User Support.
last database update
12/30/2025
MGI 6.24
The Jackson Laboratory