About   Help   FAQ
Gene Expression Data
Assay Details
Assay
Reference: J:329537 Martinez Traverso IM, et al., LATS1/2 control TGFB-directed epithelial-to-mesenchymal transition in the murine dorsal cranial neuroepithelium through YAP regulation. Development. 2022 Sep 15;149(18):dev200860
Assay type: RNA in situ
MGI Accession ID: MGI:7408373
Gene symbol: Snai2
Gene name: snail family zinc finger 2
Probe: Mm-Snai2 (451191)
Probe preparation: Antisense
Visualized with: Fluorescence
Results
Specimen S4A Snai2 Control: embryonic day 9.5; Lats1tm1.1Jfm/?, Lats2tm1.1Jfm/? (more )
Structure Level Pattern Image Note
TS15: migrating neural crest Present S4A Snai2 Control (right) , S4A Snai2 Control (left)
TS15: neural ectoderm Present S4A Snai2 Control (right) , S4A Snai2 Control (left)

Specimen S4A Snai2 DCKO: embryonic day 9.5; E2f1Tg(Wnt1-cre)2Sor/0, Lats1tm1.1Jfm/Lats1tm1.1Jfm, Lats2tm1.1Jfm/Lats2tm1.1Jfm (more )
Note: Conditional mutant.
Structure Level Pattern Image Note
TS15: neural ectoderm Strong S4A Snai DCKO (right) , S4A Snai2 DCKO (left) Expression significantly increased in neural tube compared to control.

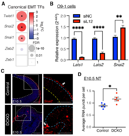
Specimen 4C Control: embryonic day 10.5; Lats1tm1.1Jfm/?, Lats2tm1.1Jfm/? (more )
Structure Level Pattern Image Note
TS17: brain Present 4C Control (inset) , 4C Control Expression in neuroepithelium.
TS17: migrating neural crest Present Regionally restricted 4C Control , 4C Control (inset) Expression in migrating cells between neural tube and non-neural ectoderm.

Specimen 4C DCKO: embryonic day 10.5; E2f1Tg(Wnt1-cre)2Sor/0, Lats1tm1.1Jfm/Lats1tm1.1Jfm, Lats2tm1.1Jfm/Lats2tm1.1Jfm (more )
Note: Conditional mutant.
Structure Level Pattern Image Note
TS17: brain Strong 4C DCKO (inset) , 4C DCKO Expression significantly increased in neural tube compared to control.
TS17: migrating neural crest Strong Regionally restricted 4C DCKO , 4C DCKO (inset) Highly expressed in migrating cells near dorsal folds.

Specimen 8A Control: embryonic day 10.5; Lats1tm1.1Jfm/?, Lats2tm1.1Jfm/? (more )
Structure Level Pattern Image Note
TS17: brain Present 8A Control , 8A Control (inset left) , 8A Control (inset right) Expression in neuroepithelial and migrating cells between neural tube and non-neural ectoderm.
TS17: migrating neural crest Present 8A Control , 8A Control (inset left) , 8A Control (inset right) Expression in neuroepithelial and migrating cells between neural tube and non-neural ectoderm.

Specimen 8A DCKO: embryonic day 10.5; E2f1Tg(Wnt1-cre)2Sor/0, Lats1tm1.1Jfm/Lats1tm1.1Jfm, Lats2tm1.1Jfm/Lats2tm1.1Jfm (more )
Note: Conditional mutant.
Structure Level Pattern Image Note
TS17: brain Strong 8A DCKO (inset right) , 8A DCKO , 8A DCKO (inset left) Increased expression in neuroepithelium and migrating cells.
TS17: migrating neural crest Strong 8A DCKO (inset right) , 8A DCKO , 8A DCKO (inset left) Increased expression in neuroepithelium and migrating cells.

Specimen 8A 3CKO-T: embryonic day 10.5; E2f1Tg(Wnt1-cre)2Sor/0, Lats1tm1.1Jfm/Lats1tm1.1Jfm, Lats2tm1.1Jfm/Lats2tm1.1Jfm, Wwtr1tm1.1Eno/Wwtr1+, Yap1tm1.1Eno/Yap1tm1.1Eno (more )
Note: Conditional mutant.
Structure Level Pattern Image Note
TS17: brain Present 8A 3CKO-T (inset left) , 8A 3CKO-T , 8A 3CKO-T (inset rigth) Expression not increased in neuroepithelial and migrating cells compared to control.
TS17: migrating neural crest Present 8A 3CKO-T (inset left) , 8A 3CKO-T , 8A 3CKO-T (inset rigth) Expression not increased in neuroepithelial and migrating cells compared to control.


Contributing Projects:
Mouse Genome Database (MGD), Gene Expression Database (GXD), Mouse Models of Human Cancer database (MMHCdb) (formerly Mouse Tumor Biology (MTB)), Gene Ontology (GO)
Citing These Resources
Funding Information
Warranty Disclaimer, Privacy Notice, Licensing, & Copyright
Send questions and comments to User Support.
last database update
12/30/2025
MGI 6.24
The Jackson Laboratory