About   Help   FAQ
Gene Expression Data
Assay Details
Assay
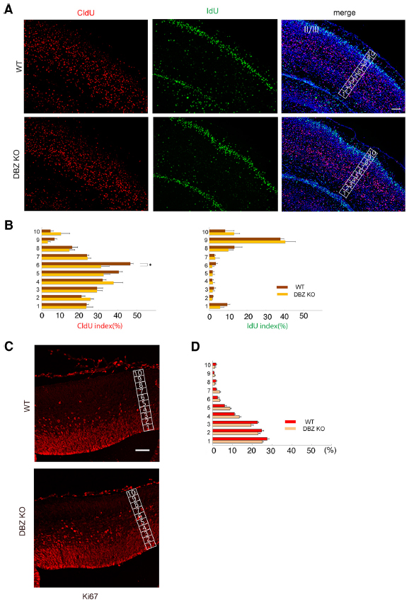
Reference: J:219862 Okamoto M, et al., DBZ regulates cortical cell positioning and neurite development by sustaining the anterograde transport of Lis1 and DISC1 through control of Ndel1 dual-phosphorylation. J Neurosci. 2015 Feb 18;35(7):2942-58
Assay type: Immunohistochemistry
MGI Accession ID: MGI:7407150
Gene symbol: Mki67
Gene name: antigen identified by monoclonal antibody Ki 67
Antibody: anti-Ki-67 (SP6; MA5-14520, RM-9106; ab16667)
Detection system: Secondary antibody coupled to Alexa Fluor 568
Results
Specimen 2C WT: embryonic day 15.5 (more )
Structure Level Pattern Image Note
TS23: cerebral cortex Present 2C WT

Specimen 2C DBZ KO: embryonic day 15.5; Zfp365tm1That/Zfp365tm1That (more )
Structure Level Pattern Image Note
TS23: cerebral cortex Present 2C DBZ KO There were no significant differences seen between this mutant and wild-type in terms of positive cell distribution.


Contributing Projects:
Mouse Genome Database (MGD), Gene Expression Database (GXD), Mouse Models of Human Cancer database (MMHCdb) (formerly Mouse Tumor Biology (MTB)), Gene Ontology (GO)
Citing These Resources
Funding Information
Warranty Disclaimer, Privacy Notice, Licensing, & Copyright
Send questions and comments to User Support.
last database update
03/24/2026
MGI 6.24
The Jackson Laboratory