| Assay |
|
|||||||||||||||||||||||||||||||||||||||||||||
| Results |
Specimen
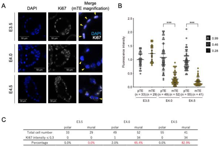
S5A E3.5:
embryonic day 3.5
(more
)
Note: Data was quantified in S5C.
Specimen
S5A E4.0:
embryonic day 4.0
(more
)
Note: Data was quantified in S5C.
Specimen
S5A E4.5:
embryonic day 4.5
(more
)
Note: Data was quantified in S5C.
|
Mouse Genome Database (MGD), Gene Expression Database (GXD), Mouse Models of Human Cancer database (MMHCdb) (formerly Mouse Tumor Biology (MTB)), Gene Ontology (GO) |
||
|
Citing These Resources Funding Information Warranty Disclaimer, Privacy Notice, Licensing, & Copyright Send questions and comments to User Support. |
last database update 03/24/2026 MGI 6.24 |
|
|
|
||