About   Help   FAQ
Gene Expression Data
Assay Details
Assay
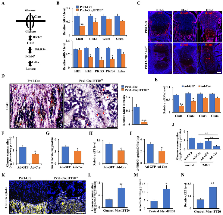
Reference: J:326531 Li Y, et al., IFT20 governs mesenchymal stem cell fate through positively regulating TGF-beta-Smad2/3-Glut1 signaling mediated glucose metabolism. Redox Biol. 2022 Aug;54:102373
Assay type: Immunohistochemistry
MGI Accession ID: MGI:7316641
Gene symbol: Slc2a1
Gene name: solute carrier family 2 (facilitated glucose transporter), member 1
Results
Specimen 6C E14.5 Prx1-Cre: embryonic day 14.5; Tg(Prrx1-cre)1Cjt/0 (more )
Structure Cell Type Level Pattern Image Note
TS22: tibia cartilage condensation chondrocyte Present 6C E14.5 Prx1-Cre

Specimen 6C E14.5 Prx1-Cre;IFT20f/f: embryonic day 14.5; Ift20tm1.1Gjp/Ift20tm1.1Gjp, Tg(Prrx1-cre)1Cjt/0 (more )
Note: Conditional mutant.
Structure Cell Type Level Pattern Image Note
TS22: tibia cartilage condensation chondrocyte Trace 6C E14.5 Prx1-Cre;IFT20f/f Expression significantly decreased compared to controls.

Specimen 6C E16.5 Prx1-Cre: embryonic day 16.5; Tg(Prrx1-cre)1Cjt/0 (more )
Structure Cell Type Level Pattern Image Note
TS24: tibia chondrocyte Present 6C E16.5 Prx1-Cre

Specimen 6C E16.5 Prx1-Cre;IFT20f/f: embryonic day 16.5; Ift20tm1.1Gjp/Ift20tm1.1Gjp, Tg(Prrx1-cre)1Cjt/0 (more )
Note: Conditional mutant.
Structure Cell Type Level Pattern Image Note
TS24: tibia chondrocyte Trace 6C E16.5 Prx1-Cre;IFT20f/f Expression significantly decreased compared to controls.

Specimen 6C E18.5 Prx1-Cre: embryonic day 18.5; Tg(Prrx1-cre)1Cjt/0 (more )
Structure Cell Type Level Pattern Image Note
TS26: tibia chondrocyte Present 6C E18.5 Prx1-Cre

Specimen 6C E18.5 Prx1-Cre;IFT20f/f: embryonic day 18.5; Ift20tm1.1Gjp/Ift20tm1.1Gjp, Tg(Prrx1-cre)1Cjt/0 (more )
Note: Conditional mutant.
Structure Cell Type Level Pattern Image Note
TS26: tibia chondrocyte Trace 6C E18.5 Prx1-Cre;IFT20f/f Expression significantly decreased compared to controls.

Specimen 6D Prx1-Cre: postnatal month 1; Tg(Prrx1-cre)1Cjt/0 (more )
Structure Cell Type Level Pattern Image Note
TS28: tibia chondrocyte Present 6D Prx1-Cre

Specimen 6D Prx1-Cre;IFT20f/f: postnatal month 1; Ift20tm1.1Gjp/Ift20tm1.1Gjp, Tg(Prrx1-cre)1Cjt/0 (more )
Note: Conditional mutant.
Structure Cell Type Level Pattern Image Note
TS28: tibia chondrocyte Trace 6D Prx1-Cre;IFT20f/f Expression inhibited compared to controls.


Contributing Projects:
Mouse Genome Database (MGD), Gene Expression Database (GXD), Mouse Models of Human Cancer database (MMHCdb) (formerly Mouse Tumor Biology (MTB)), Gene Ontology (GO)
Citing These Resources
Funding Information
Warranty Disclaimer, Privacy Notice, Licensing, & Copyright
Send questions and comments to User Support.
last database update
01/20/2026
MGI 6.24
The Jackson Laboratory