About   Help   FAQ
Gene Expression Data
Assay Details
Assay
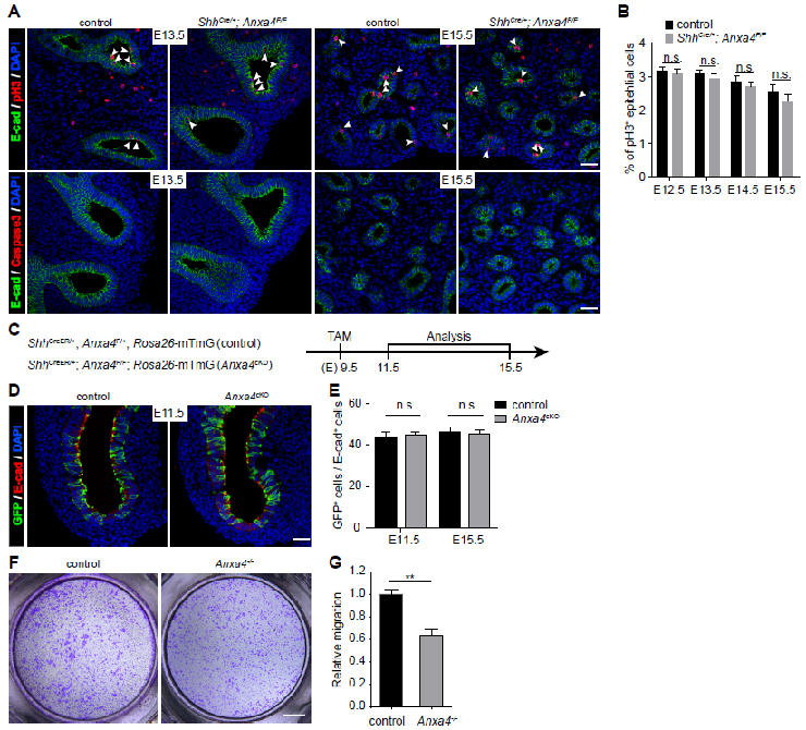
Reference: J:320347 Jiang K, et al., Anxa4 mediated airway progenitor cell migration promotes distal epithelial cell fate specification. Sci Rep. 2018 Sep 25;8(1):14344
Assay type: Immunohistochemistry
MGI Accession ID: MGI:6888133
Gene symbol: Cdh1
Gene name: cadherin 1
Antibody: clone ECCD-2 (#13-1900)
Detection system: Secondary antibody
Results
Specimen 1H: embryonic day 12.5 (more )
Note: Triple labeled: red - Cdh1; green - phosphorylated Mapk1 (assay MGI:6888134) and Mapk3 (assay MGI:6888135); blue - DAPI.
Structure Level Pattern Image Note
TS20: lung Present 1H

Specimen S4A E13.5 control (upper): embryonic day 13.5 (more )
Note: Triple labeled: green - Cdh1; red - pH3; blue - DAPI.
Structure Level Pattern Image Note
TS21: lung Present S4A E13.5 control (upper)

Specimen S4A E13.5 ShhCre/+;Anxa4F/F (upper): embryonic day 13.5; Anxa4tm1.1Ntang/Anxa4tm1.1Ntang, Shhtm1(EGFP/cre)Cjt/Shh+ (more )
Note: Conditional mutant. Triple labeled: green - Cdh1; red - pH3; blue - DAPI.
Structure Level Pattern Image Note
TS21: lung Present S4A E13.5 ShhCre/+;Anxa4F/F (upper)

Specimen S4A E15.5 control (upper): embryonic day 15.5 (more )
Note: Triple labeled: green - Cdh1; red - pH3; blue - DAPI.
Structure Level Pattern Image Note
TS23: lung Present S4A E15.5 control (upper)

Specimen S4A E15.5 ShhCre/+;Anxa4F/F (upper): embryonic day 15.5; Anxa4tm1.1Ntang/Anxa4tm1.1Ntang, Shhtm1(EGFP/cre)Cjt/Shh+ (more )
Note: Conditional mutant. Triple labeled: green - Cdh1; red - pH3; blue - DAPI.
Structure Level Pattern Image Note
TS23: lung Present S4A E15.5 ShhCre/+;Anxa4F/F (upper)

Specimen S4A E13.5 control (lower): embryonic day 13.5 (more )
Note: Triple labeled: green - Cdh1; red - Casp3 (assay MGI:6888138); blue - DAPI.
Structure Level Pattern Image Note
TS21: lung Present S4A E13.5 control (lower)

Specimen S4A E13.5 ShhCre/+;Anxa4F/F (lower): embryonic day 13.5; Anxa4tm1.1Ntang/Anxa4tm1.1Ntang, Shhtm1(EGFP/cre)Cjt/Shh+ (more )
Note: Conditional mutant. Triple labeled: green - Cdh1; red - Casp3 (assay MGI:6888138); blue - DAPI.
Structure Level Pattern Image Note
TS21: lung Present S4A E13.5 ShhCre/+;Anxa4F/F (lower)

Specimen S4A E15.5 control (lower): embryonic day 15.5 (more )
Note: Triple labeled: green - Cdh1; red - Casp3 (assay MGI:6888138); blue - DAPI.
Structure Level Pattern Image Note
TS23: lung Present S4A E15.5 control (lower)

Specimen S4A E15.5 ShhCre/+;Anxa4F/F (lower): embryonic day 15.5; Anxa4tm1.1Ntang/Anxa4tm1.1Ntang, Shhtm1(EGFP/cre)Cjt/Shh+ (more )
Note: Conditional mutant. Triple labeled: green - Cdh1; red - Casp3 (assay MGI:6888138); blue - DAPI.
Structure Level Pattern Image Note
TS23: lung Present S4A E15.5 ShhCre/+;Anxa4F/F (lower)


Contributing Projects:
Mouse Genome Database (MGD), Gene Expression Database (GXD), Mouse Models of Human Cancer database (MMHCdb) (formerly Mouse Tumor Biology (MTB)), Gene Ontology (GO)
Citing These Resources
Funding Information
Warranty Disclaimer, Privacy Notice, Licensing, & Copyright
Send questions and comments to User Support.
last database update
01/28/2026
MGI 6.24
The Jackson Laboratory