About   Help   FAQ
Gene Expression Data
Assay Details
Assay
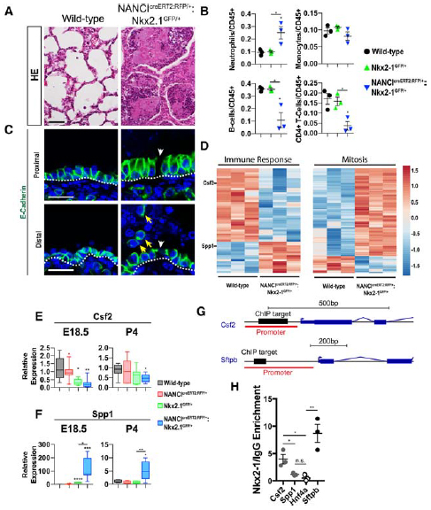
Reference: J:243650 Herriges MJ, et al., The NANCI-Nkx2.1 gene duplex buffers Nkx2.1 expression to maintain lung development and homeostasis. Genes Dev. 2017 May 01;31(9):889-903
Assay type: Immunohistochemistry
MGI Accession ID: MGI:6863941
Gene symbol: Cdh1
Gene name: cadherin 1
Antibody: anti-E-cadherin
Detection system: Secondary antibody
Results
Specimen 4C - Proximal - Wild-type: postnatal day 4 (more )
Structure Level Pattern Image Note
TS28: lung epithelium Present 4C Proximal Wild-type Expression is seen in the proximal airway.

Specimen 4C - Proximal - NANCIcreERT2-RFP/+; Nkx2.1GFP/+: postnatal day 4; Nkx2-1tm1Ikono/Nkx2-1+, Sfta3tm1.1(cre/ERT2)Eem/Sfta3+ (more )
Structure Level Pattern Image Note
TS28: lung epithelium Present 4C Proximal NANCIRFP/+; Nkx2.1GFP/+ In the proximal airway, defects in epithelial barrier integrity are observed.

Specimen 4C - Distal - Wild-type: postnatal day 4 (more )
Structure Level Pattern Image Note
TS28: lung epithelium Present 4C Distal Wild-type Expression is seen in the distal airway.

Specimen 4C - Distal - NANCIcreERT2-RFP/+; Nkx2.1GFP/+: postnatal day 4; Nkx2-1tm1Ikono/Nkx2-1+, Sfta3tm1.1(cre/ERT2)Eem/Sfta3+ (more )
Structure Level Pattern Image Note
TS28: lung Present 4C Distal NANCIRFP/+; Nkx2.1GFP/+ In the distal airway, defects in epithelial barrier integrity are observed, as well as expressing cells in the airway lumen.
TS28: lung epithelium Present 4C Distal NANCIRFP/+; Nkx2.1GFP/+ In the distal airway, defects in epithelial barrier integrity are observed, as well as expressing cells in the airway lumen.


Contributing Projects:
Mouse Genome Database (MGD), Gene Expression Database (GXD), Mouse Models of Human Cancer database (MMHCdb) (formerly Mouse Tumor Biology (MTB)), Gene Ontology (GO)
Citing These Resources
Funding Information
Warranty Disclaimer, Privacy Notice, Licensing, & Copyright
Send questions and comments to User Support.
last database update
12/30/2025
MGI 6.24
The Jackson Laboratory