About   Help   FAQ
Gene Expression Data
Assay Details
Assay
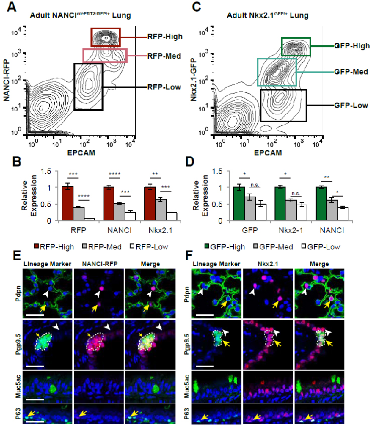
Reference: J:243650 Herriges MJ, et al., The NANCI-Nkx2.1 gene duplex buffers Nkx2.1 expression to maintain lung development and homeostasis. Genes Dev. 2017 May 01;31(9):889-903
Assay type: Immunohistochemistry
MGI Accession ID: MGI:6863931
Gene symbol: Pdpn
Gene name: podoplanin
Antibody: Anti-Podoplanin (clone 8.1.1)
Detection system: Secondary antibody
Results
Specimen S3E - Pdpn: postnatal adult; Sfta3tm1.1(cre/ERT2)Eem/Sfta3+ (more )
Note: Double labeled: green - Pdpn; red - Sfta3-ps reporter (assay MGI:6863897).
Structure Level Pattern Image Note
TS28: lung epithelium Present Single cells S3E top merge , S3E top Lineage Marker Expression is seen in pulmonary epithelium alveolar type 1 (AT1) cells.

Specimen S3F - Pdpn: postnatal adult (more )
Note: Double labeled: green - Pdpn; red - Nkx2-1 (assay MGI:6863898).
Structure Level Pattern Image Note
TS28: lung epithelium Present Single cells S3F top Lineage Marker , S3F top merge Expression is seen in pulmonary epithelium alveolar type 1 (AT1) cells.

Specimen 5C: postnatal week 10; Nkx2-1tm1Ikono/Nkx2-1+, Sfta3tm1.1(cre/ERT2)Eem/Sfta3+ (more )
Note: Double labeled: green - Pdpn; red - Sox2 (assay MGI:6863946).
Structure Level Pattern Image Note
TS28: lung epithelium Present 5C Expression is not seen in the bronchiolized cells in the distal lung.


Contributing Projects:
Mouse Genome Database (MGD), Gene Expression Database (GXD), Mouse Models of Human Cancer database (MMHCdb) (formerly Mouse Tumor Biology (MTB)), Gene Ontology (GO)
Citing These Resources
Funding Information
Warranty Disclaimer, Privacy Notice, Licensing, & Copyright
Send questions and comments to User Support.
last database update
12/30/2025
MGI 6.24
The Jackson Laboratory