Gene Expression Data
Assay Details
|
Assay
|
|
Reference:
|
J:257918
Massimino L, et al., TBR2 antagonizes retinoic acid dependent neuronal differentiation by repressing Zfp423 during corticogenesis. Dev Biol. 2018 Feb 15;434(2):231-248
|
|
Assay type:
|
Immunohistochemistry
|
|
MGI Accession ID:
|
MGI:6723791
|
|
Gene symbol:
|
Tbr1
|
|
Gene name:
|
T-box brain transcription factor 1
|
|
Antibody:
|
anti-Tbr1
|
|
Detection system:
|
Secondary antibody
|
|
|
Results
|
Specimen
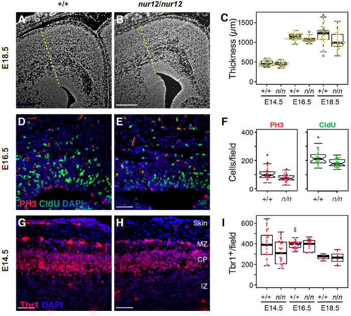
7G:
embryonic day 14.5
(more )
Note: Summarized in 7I.
Specimen
7G:
(close )
|
Genetic Background:
|
involves: C57BL/6J
|
|
Age:
|
embryonic day 14.5
|
|
Sex:
|
Not Specified
|
|
Type:
|
section
|
|
Fixation:
|
4% Paraformaldehyde
|
|
Embedding:
|
Cryosection
|
|
Note:
|
Summarized in 7I.
|
Specimen
7H:
(close )
|
Genetic Background:
|
involves: C57BL/6J
|
|
Mutant Allele(s):
|
Zfp423nur12/Zfp423nur12
|
|
Age:
|
embryonic day 14.5
|
|
Sex:
|
Not Specified
|
|
Type:
|
section
|
|
Fixation:
|
4% Paraformaldehyde
|
|
Embedding:
|
Cryosection
|
|
Note:
|
Summarized in 7I.
|
| Structure |
Level |
Pattern |
Image |
Note |
| TS22: cerebral cortex |
Present |
|
7H
|
A 19% reduced difference approached conventional significance, compared with the control.
|
Specimen
not shown:
embryonic day 16.5
(more )
Note: Summarized in 7I.
Specimen
not shown:
(close )
|
Genetic Background:
|
involves: C57BL/6J
|
|
Age:
|
embryonic day 16.5
|
|
Sex:
|
Not Specified
|
|
Type:
|
section
|
|
Fixation:
|
4% Paraformaldehyde
|
|
Embedding:
|
Cryosection
|
|
Note:
|
Summarized in 7I.
|
Specimen
not shown:
(close )
|
Genetic Background:
|
involves: C57BL/6J
|
|
Mutant Allele(s):
|
Zfp423nur12/Zfp423nur12
|
|
Age:
|
embryonic day 16.5
|
|
Sex:
|
Not Specified
|
|
Type:
|
section
|
|
Fixation:
|
4% Paraformaldehyde
|
|
Embedding:
|
Cryosection
|
|
Note:
|
Summarized in 7I.
|
Specimen
not shown:
embryonic day 18.5
(more )
Note: Summarized in 7I.
Specimen
not shown:
(close )
|
Genetic Background:
|
involves: C57BL/6J
|
|
Age:
|
embryonic day 18.5
|
|
Sex:
|
Not Specified
|
|
Type:
|
section
|
|
Fixation:
|
4% Paraformaldehyde
|
|
Embedding:
|
Cryosection
|
|
Note:
|
Summarized in 7I.
|
Specimen
not shown:
(close )
|
Genetic Background:
|
involves: C57BL/6J
|
|
Mutant Allele(s):
|
Zfp423nur12/Zfp423nur12
|
|
Age:
|
embryonic day 18.5
|
|
Sex:
|
Not Specified
|
|
Type:
|
section
|
|
Fixation:
|
4% Paraformaldehyde
|
|
Embedding:
|
Cryosection
|
|
Note:
|
Summarized in 7I.
|
|