About   Help   FAQ
Gene Expression Data
Assay Details
Assay
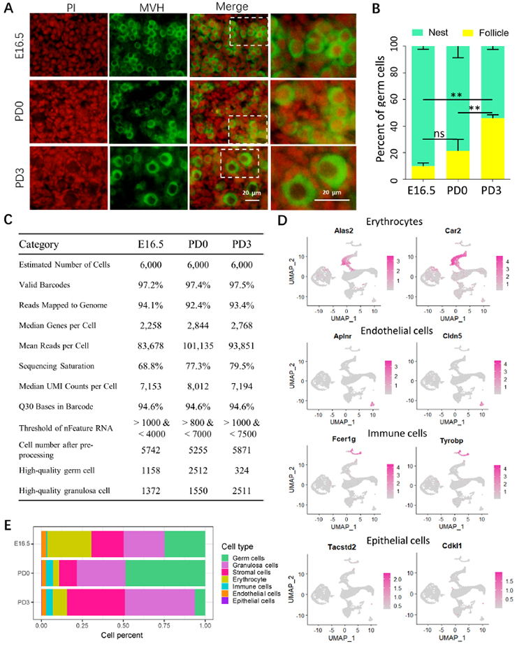
Reference: J:299510 Wang JJ, et al., Single-cell transcriptome landscape of ovarian cells during primordial follicle assembly in mice. PLoS Biol. 2020 Dec;18(12):e3001025
Assay type: Immunohistochemistry
MGI Accession ID: MGI:6694192
Gene symbol: Ddx4
Gene name: DEAD box helicase 4
Antibody: Anti-DDX4/MVH (ab27591)
Detection system: Secondary antibody
Results
Specimen S1 E16.5: embryonic day 16.5 (more )
Note: Double labeled: green - Ddx4; red - propidium iodide.
Structure Level Pattern Image Note
TS24: germ cell of ovary Present S1A upper

Specimen S1 P0: postnatal day 0 (more )
Note: Double labeled: green - Ddx4; red - propidium iodide.
Structure Level Pattern Image Note
TS27: germ cell of ovary Present S1A middle

Specimen S1 P3: postnatal day 3 (more )
Note: Double labeled: green - Ddx4; red - propidium iodide.
Structure Level Pattern Image Note
TS27: germ cell of ovary Present S1A lower


Contributing Projects:
Mouse Genome Database (MGD), Gene Expression Database (GXD), Mouse Models of Human Cancer database (MMHCdb) (formerly Mouse Tumor Biology (MTB)), Gene Ontology (GO)
Citing These Resources
Funding Information
Warranty Disclaimer, Privacy Notice, Licensing, & Copyright
Send questions and comments to User Support.
last database update
01/20/2026
MGI 6.24
The Jackson Laboratory